Using a charge pump to a transformer to make a new supply voltage
The charge pump is a current source, its output MUST always be loaded.

This trick for making a supply voltage is not recommended for beginners.
This is an example only, it has not been tested!
This involves working with high voltages, attempt this at your own risk.
Added 12/30/00 Updated 12/30/00



A charge pump is similar to a capacitive multiplier. A voltage multiplier makes an output voltage two, three or many times the peak to peak voltage coming out of the transformer. A charge pump looks similar to the voltage multiplier, but the voltage generated is much less than the peak to peak voltage out of the transformer. A voltage multiplier has relative poor voltage regulation characteristics. A charge pump behaves like a current source with relatively poor current regulation characteristics. Both circuits are useful.



Initial charge pump notes:

Each cycle of the line voltage a charge pump transfers a charge equal to:

Q = C * delta in voltage on capacitor
The current from the charge pump is:
I = Q * line frequency
I = C * delta in voltage on cap * 60 Hz
The difficulty in using charge pumps is determining the "delta in voltage on the capacitor". This is because
1. The crest of the sine wave coming from the wall socket is seldom the crest factor (1.414) times the RMS voltage.
2. The crest of the sine wave coming from the transformer can be distorted if it is rectified to make normal output voltage.
3. The line voltage at the equipment can vary 10% or more.
For example:
I1 = 0.22 uF * 60 Hz * (370V + 446V - 95V)
I1 = 0.22 uF * 60 Hz * (721V) Pspice gave 726 V delta V because it
                              included the ripple of the output
                              capacitors and the drops of the diodes.
I1 = 9.5 mA

I2 = 0.22 uF * 2 * 60 Hz * (370V + 446V - 2 * 141V)
I2 = 0.22 uF * 120 Hz * (534V)
I2 = 14.1 mA

Because the charge pump "sort of" behaves like a current source, you must make sure that the output capacitor always has a load on it. The best way to do this is to put a power zener across the capacitor. The power zener should  be rated for full output current. Power Zeners can be hard to find, when they are, consider using a TVS instead.
What happens if the output is unloaded? The output rises to be equal to the available peak to peak voltage from the charge pump capacitor. If the capacitor and parts on the output can't handle this voltage, they will fail (sometimes they can fail violently.)

Some protection against the charge pump capacitor failing short should also be considered.

Because the current varies with line voltage, the charge pump must be designed at low line and at a low crest factor (say 1.30 instead of 1.414). This also means that the power zener will have to clamp the extra current at high line.

The charge pump capacitor voltage must be rated for more than the high line, unloaded, peak to peak voltage out of the transformer. This may require using two capacitors in series with a balancing resistor.


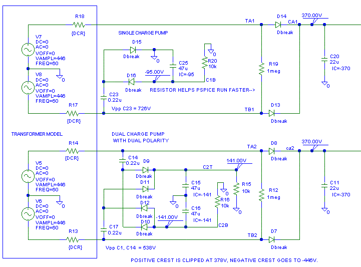
A schematic showing two untested charge pumps
Added 12/30/00 Updated 12/30/00
Here are two examples of charge pumps. The top one is a single ended pump. The bottom one uses two pumps so that the effective frequency is 120 Hz for the 0.22 uF capacitor. The bottom one also makes a + and - supply. The zener output clamps and charge pump fuse are not shown because I did not have suitable models in my Pspice library.

I prefer to think of the dual charge pump as doubling the frequency instead of doubling the capacitance because the ripple on the output voltage will be at 120 Hz, not 60 Hz, when a dual charge pump is used.

The 370V output IS NOT the output of the charge pump, it is the "main" output.  C1B, C2T, C2B are charge pump outputs.

Here is what a couple of the critical voltages look like on the dual charge pump. The diode currents into the negative rail capacitor are shown to help you understand what is happening. The dual charge pump is providing 14 mA into 141V under these line conditions.

Because the current flow from the charge pumps is usually out of phase with the current that normally flows through the transformer into the main (370V) output capacitor, the transformer sees an RMS current of

    I_rms_total = SQRT( I_rms_main^2 + I_rms_chg_pump^2 )

instead of

    I_rms_total = I_rms_main + I_rms_chg_pump <-- Remember, don't use this equation!

This allows us to pull a good amount of current from the charge pump with out adding a lot of heat to the mains transformer.

In the example above:

The single charge pump increased the RMS transformer secondary current from 70.5 mA to 74.9 mA on the winding with the charge pump and no change on the other winding.
The dual charge pump increased the RMS transformer current on both secondaries  from 70.5 mA to 74.0 mA.

I ran one more run on the dual charge pump with the charge pump unloaded and 28 mA added to the 370 V B+ and the  RMS transformer secondary current increased from 70.5 mA to 98.5 mA! I am amazed the change on the winding was not more than 28 mA because of the power factor of the capacitive input filter.

Transorbs that can be used as zeners: 

Small Leaded TVS(PDF)
Larger Leaded TVS(PDF)
Mouser page for transorbs (PDF link broken, you'll have to use the Mouser search tool).


First version Dec 28 2000 Last change 12.28.00 . 
.

  ( New 2024 index page.)      _( Old 2003 index page.)

_( AMP Second index page.)     ( Fancy index page.)       

.