
The following is mostly a diary of what I tried. The oldest experiments are first and the newest experiments are last. At the end of this page I have a table of Headphones and a few transformer measurements.
Uses the capacitor coupled cathode follower of the Foreplay to drive a transformer that is plugged into the output jack of the Foreplay.Version 2
<- Version 1 with minor changes (still usable as a preamp.)
Version 1 to 4 look the same.
Uses the capacitor coupled cathode follower of the Foreplay, but the cathode follower current is increased.Version 3
Uses the capacitor coupled cathode follower of the Foreplay, the cathode follower current is increased and it introduces a Jan Meier Bass Boost Crossfeed Circuit. The Bass boost is just a bit more than 1 dB so don't worry about it.Version 4
Uses both plates of the 12AU7 in parallel, sets the amp up as a CCS loaded parafeed amp and it uses the Jan Meier Bass Boost Crossfeed Circuit. It works fine with a high level input (1.5 to 2.0V) with efficient headphones but does not play loud enough with a 0.5V input.Version 5
Version 5 uses one plate of the 12AU7 for gain, the other plate is used as a CCS loaded parafeed amp. Ver 5 still uses the Jan Meier Bass Boost Crossfeed Circuit. This circuit has slightly different tuning than the Ver 4 design because of the need for grid resistors to ground. I've got plenty of voltage gain now and plenty of volume, but I think I like Version 4's sound better than Ver 5A. I believe this is because the transformer was being driven from a lower Rplate. Version 5B sounds better than 5A and the only difference is the bias point. It has been too long since I listened to Version 4 to compare it to Version 5B.Big Note: The Jan Meier Bass Boost Crossfeed Circuit only boosts the bass by around 1 dB, but in my book it also provides a better crossfeed. So don't moan about the little bit of bass boost and give it a try.I updated my Load Line (click me) calculator just to help make this version work better. The 115V socket in back is so that a wall wart to power a portable CD player can be plugged in.
I couldn't wait for the Paramours to come to try a 70V line transformer to couple the Foreplay's output to my Grados. So I went out and bought a pair of $4.89 Philmore MT75 70V 10W transformers at Fry's electronics.
I hooked the 0.625W primaries (BLK-BRN) of the 10W transformer up to a pair of cheap nickel plated RCA jacks and the 8 ohm outputs to a 1/4 inch headphone plug. The black leads going to ground on both primary and secondary. This was not an autoformer hook up, but it was quick and not too dirty.
Note 1A: To make this an autoformer, the primary's black lead would go the the 8 ohm's white lead and then go off to the headphone output. The 8 ohm's grounds and the RCA grounds would be star grounded at the headphone jack.The sound? It works! Sort of. . .but not nearly good enough.Note 1B: A second configuration would be to leave the 8 ohm output not hooked up, hook the primary's Black lead to ground, drive the brown lead and use the red lead (6.56 turns ratio referenced to 8 ohms) for a 600 ohm headphone's hook up connection.
Note 1C: In my opinion, when there is a large step down in voltage, an autoformer hook up does not buy you much performance improvement. When going from 11:1 autoformer to 10:1 transformer is only a 20% impedance difference. Not much in my book. I'd rather be able to isolate the primary and secondary ground hook ups for this a 20% impedance difference.
10 minutes after the solder had cooled on the cheap Philmore transformer, there were sweet sounds and great articulation of voices and instruments coming from my headphones. However, the bass was weird and there was a bit of brightness/hardness/breakup not normally present with my Grado 325 headphones. The transformer coupled headphone driver showed promise, but this transformer was not the right tool for the job. I couldn't listen to this for very long before saying "no more."
Technical mumbo jumbo on Version 1
A 26.3:1 turns ratios gives me a 27.7K reflected primary. With 12H primary inductance, 30 Hz adds an inductive 2.3 kohm load across the reflected primary impedance. This is an effective 2.25 kohm load at 30 Hz. With 2 mA peak available to drive this, we run out of primary drive at 3.19V RMS on the primary. This is 0.121 mV on the output. If we ignore losses, we get about 92 dB peak at full volume from the Grados. No wonder the bass was weird, I need at least 10X more primary inductance.In the Foreplay preamp, I used micro-clips to short out the resistor from the selector switch to the stepped attenuator. This changed the Sweet Whispers volume control from a -20 to -50 attenuator to a -0 to -30 attenuator. I was running the Foreplay at near full volume. So tube gain is an issue when using headphone amps.
The Foreplay used to drive this transformer had the Anticipation active loads installed, both HV and filament snubbers installed and 4.7 uF SCR output capacitors. I used my 2 meter AudioQuest Turquoise to connect the Foreplay to the transformer's RCA jacks.
I don't think you can pull a headphone driver off with the Foreplay unless it has the Anticipation mod (C4S) installed. You would have enough clean current swing.
I think the brightness is from the Foreplay not liking the 2 meters of Turquoise interconnect hooked to it. If I put 200 ohms in series with my 4.7 uF output cap inside my Foreplay, that may fix the brightness, but why bother when the transformer is messing the sound up this much.
Version 1A Summary: Save your $10 and don't use these line transformers to drive headphone from a 12AU7 cathode follower.Note: The AudioQuest Turquoise was also very bright and edgy when I use them to hook the Foreplay into my Dynaco Mk IIIs. I usually use DNM Audio solid silver interconnects for this hook up. Your own cable experience will be different than mine. However, cathode and emitter followers do not like capacitive loads. The 2 meters of interconnect and step down transformer could be pushing the Foreplay's cathode follower "over the edge" so to speak. To fix that, the cathode follower will need a cathode and/or a grid stop resistor.
This transformer is designed to be a headphone transformer. The turns ratios on the web are low by a factor of 3. I hope they don't change the design and they just fix the web page. I prefer the turns ratio they shipped me of 36:1, 36:2 and 36:3 (36:1, 18:1, 12:1).
With the 18:1 turns ratio the 8665-X/ Foreplay/ Grado combination sounds pretty good. It just needs the headroom crossfeed circuit or something similar installed.
My first listen was with a -8 to -38 dB shunt mode Sweet Whispers. The 18:1 turns ratio just barely plays loud enough with an Aiwa XP-500 CD player's line out for drive. So I put the transformers away for a while until I could do some soldering in my Foreplay.
As an experiment, I changed two things at once (bad). I undid the shunt mod on my sweet whispers and changed the 18:1 transformer hook up to a 12:1 hook up. The 12:1 hook up played louder, but it did not sounded better. So I switched back to a 18:1 hook up. This sounded pretty good. It still seemed a little strained, but the transformers were never broken in. It definitely needs a crossfeed circuit. I'm spoiled by my HeadRoom's crossfeed circuit.
Version 1B Technical notes:
With the transformer wired for 18:1 and driving a 40 ohm load on the secondary, the tube sees a 13K ohm reflected load on the primary. 105 dB from the Grados equals a 7.94 mA / 0.564 V drive on the secondary of the transformer. From the Foreplay we'll need 7.94 mA/18 = 0.441 mA RMS (0.624 mA peak.) and a voltage swing of 0.564 V * 18 = 10V RMS (14.4V peak.) A Foreplay with an anticipation mod should be able to drive this. I had to convert back to a standard 0-30 dB Sweet Whispers attenuator to get it loud enough when using a portable CD player as a signal source.Sowter 8665-X Notes:At 20 Hz, 200H is j25K ohm. So a 25 K reactive impedance in parallel with 13K ohm is 11.50K. We'll need about 11 % more current to be able to drive the transformer at 20 Hz than just to drive a Grado headphones. At 30 Hz, the inductive loading is even less and the reactive impedance in parallel with the reflected headphone load is 12.3K.
With a 12:1 turns ratio, the reflected primary impedance is 5.76 kohm. This is fairly low for a Foreplay and may be why it sounded bad.
With a 36:1 turns ratio, the reflected primary impedance is 51.8K. With 200H primary, the tube will see 22.6K at 20 Hz and 31.7 K at 32 Hz. This is a fairly easy load, I forgot to try it and I doubt it would play loud enough.
1. On the Sowter 8665X, I measured a turns ratio of 36:1, 36:2, 36:3 (36:1, 18:1, 12:1) instead of the ratios posted on the Sowter web page. These ratios are a good thing, I hope they don't change. At VSAC 2003 I was told by someone who measure the 8665 with no X and he got the advertised turns ratios. Scary.
2. I have not measured the rated output power of the Sowter. If the power is respectable, at 36:1 this could make a nice 10K:8 low power parafeed transformer.
I can't find my notes on this, but I remember the SOWTER sounded much cleaner. The EDCOR had much lower primary inductance because of the M6 core. Now if it had a high nickel core. . .
I needed more bias current in my Foreplay's cathode follower. Since I have read that the Foreplay transformer does not have much head room when it comes to current, I was worried about increasing the load on B+.
So let's measure the temperature rise of the transformer. What determines the current rating for a transformer besides load regulation is the allowed temperature rise of the transformer and the rated temperature of the insulation in the transformer. Modern power transformer temperature ratings start at 105C and go up from there. I am used to seeing 130C rated parts off the shelf. Remember: we don't want to be any where near the rated temperature.
I normally use the fact that resistance of copper changes 0.393%/C to determine the average temperature of a coil. This method does not work well on coils with just a few number of layers, but it works well on standard 60 Hz EI transformers. The temperature rise needs to be measured with a few seconds of removing the primary power.
The resistance change temperature rise method measures average temperature rise. When using this method there needs to be a correction for the hot spot temperature. The hot spot correction normally adds 10 to 60% more temperature rise to what the average rise was. Because the primary and secondary measure so close to each other, I'd use a 10% correction on this design.
I used two DVMs to do the readings. One on the primary and one on the secondary. The meters were set to voltage while power was applied and after power was removed, I switched them to ohms. I switched back to voltage before I reapplied power. If you forget to switch back to voltage before you apply power, you can blow some meters up. Don't try this on higher voltage transformers. The spark gaps in the meter could arc and possibly set your amp or meter on fire. Check the rated voltage of the DVM before you hook it on a transformer secondary.
I left my Foreplay off overnight before I measured the temperature rise to make sure it was cold.
After 1.5 hours of warm up on my PDMPS modified Foreplay (with the Anticipation mod), I measured the resistance change of the primary to be 7.92% (20C average rise) and the secondary to be 7.95% (20C average rise). After increasing the cathode follower current by 3 more mA per channel, I measured the resistance change of the primary to be 7.52% (19C average rise) and the secondary to be 8.55% (22C average rise). This is not a big enough change to worry about.
Notes:
1. The filament draws much more power than the B+, so a small change in the B+ power can be tolerated.
2. I increased the cathode follower current by adding a parallel resistor across the current set resistor in the CF C4S.
Cons:
There still is some solid state like glare left in the sound. This could
be from the AIWA XP-500 CD player. The sound is still "headphone like" and
I get tired listening after a CD or two. I wear out batteries in the CD
player with my Headroom before I get tired of the sound. The sound is
still not good enough.
Plan for improvement:
I'll recalculate the crossfeed circuit values for use in a tube amp. I'll
use the one with moderate crossfeed and bass boost first. After I get the
optimum values using ideal amplifiers, I'll correct the circuit for the
output impedance of the voltage amplifier tube. I'll assume the values
posted on Headwize already have the correct frequency shaping.
The
Jan
Meier Circuit
This mod requires removing the jumper between the VA and CF stage in the Foreplay and adding the circuit below. The jumper is replaced by two resistors and one cap per channel. Two more resistors and one cap are shared by the right and left channels. The fit is extremely tight. I had sleeving on the leads of the parts to make sure there weren't any oops followed by smoke. Once you do this mod, your Foreplay becomes a headphone amp only.
I used values I had in my junk box pile. From reading on the web, I quickly picked up that there are many ways to setup the crossfeed ratios. Because of this, I decided not to sweat the exact resistor and cap values.
(The 1 nF is a 1000 pF 1600V polypropylene from Roderstein. I sometimes amaze myself on what I find in my boxes of parts.)
Pros:
Without the 1 dB bass boost cap installed the sound is wonderful! This the
highs actually sound a little rolled off now instead of being harsh. I
could listen to this for long duration's with out getting tired. This is
write home to Mom good (but put it on a post card.)
Cons:
The sound is now a just little too laid back and a little bit dark.
(OUCH!, I'm hard to please.)
Plans for improvement:
Try adding the bass boost capacitor. Not only does this boost the bass by
1 dB, it increases the amount and linearity of the delay between the
direct and crossfeed signal.
Try trimming the crossfeed capacitors to the exact scaled Meier values. This shouldn't make a difference, but you never know.
Investigate the John Conover crossfeed ratios. Mr. Conover
recommends a higher crossover frequency than Mr. Meier.
John
Conover's calculations on headphone crossfeed.
Investigate if the high impedance into the cathode follower is causing a high frequency roll off.
I hooked C2 up with an alligator clip to see what it changed.
I discovered that with out C2 there was a little phasiness to the sound that adding the capacitor took out. The volume and position of solo acoustic guitars near the center of the sound stage would slightly jump with different pitch notes.
Note: The bass did not seem that much louder.
Surprisingly, the sound was now a little bit brighter! The bass boost capacitor added apparent high frequencies? The brightness change could be from the alligator clip. So many circuits, so little time!
Summary: The added parts for the crossfeed make the sound very listenable when compared to normal headphone listening. Next, I think I'll trim the 1000 pF capacitors by adding 220 pF capacitors across them.
I'd like to build a parafeed headphone amp. The Foreplay has a much lower output impedance than the plate of a small signal tube. I wanted to know what my headphones sounded like with a lower (worse) damping factor than what the Foreplay provided.
My plan was to rebuild this using a 6SN7 tube. The 6SN7 tube's the drive impedance from the plate to the transformer will be about 7k.. To see what this damping factor sounded like I added a 7.3k resistor between the Foreplay and the headphone transformer. (7.3k is the closest value I had in my junk box. 6.2k would be a better value to use.)
The volume was cut about 3 dB with the resistor, but the sound was a
smidgen cleaner even with the gain turned up one click on the Sweet
Whispers to keep the volume the same.
Once I saw that I could get about enough gain from the Foreplay 12AU7 voltage gain stage, I thought I'd try driving the Headphone transformer directly from the plate of the 12AU7s. So I did some major surgery on the Foreplay.
I basically removed every wire on the A and B tube but the wires on 4,5 and 9 (The filament connections).
* The CF C4S was completely removed from the Foreplay.
* The VA C4S was changed to have a 120k 1/2W bias resistor and the current set resistor to be 180 ohms (5.3 mA).
* I put a short #4 screw and nut through the MJE transistor in the C4S to add just a little more heatsinking.
* The 3.3 uF cap could be dropped to 1u, but I already had a 3.3 uF.
Presently I do not have the DPDT impedance switch installed. This is a planned addition to the design.
I wanted to play with the transformer connections so I wired each transformer primary to a pair of RCA plugs.
I made the normal Foreplay output jack the C3/ C5 connection point to the output transformer.I quickly changed back and forth from attaching transformer's "primary dot" to ground and attaching it to the mid point between the two 620 ohm resistors. The sonic difference between the transformer going to ground and to the mid point is huge. With the transformer going to the mid point, the sound is more clear and has deeper bass. With the transformer going to ground and the volume corrected up one click, the sound was relatively flat and unexciting in comparison.I made the normal Foreplay input #1 the 3.8V cathode mid point connection to the output transformer.
By pulling the mid point connection and holding it to the RCA round, I can compare having a normal Parafeed connection and the advanced Parafeed connection where the transformer returns to the cathode of the tube.
Notes:
1. I am normally listening to this with the my Sweet Whispers volume set 1
to 2 clicks on from full volume. I am using the -20 to -50 dB Sweet
Whispers with the resistor that goes to the selector switch shorted out so
that it is a 0 dB to - 30 dB 10k stepped attenuator. I needed a 10k
stepped attenuator to drive the crossfeed circuit so the resistance change
with volume changes is small when seen by the 60 k R2/ R9 resistor.
2. It was too long between hearing the cathode follower version and this version of a headphone amp to do a fair comparison. I do think that the new configuration plays the loud parts cleaner. That is about all I can do with out having two amps side by side.
3. As a point of interest: I have 0.96 and 0.97 V across each of my C4S current set resistors. Changing the current into the C4S LED by 0.75 mA showed the dynamic impedance of the LED to be about 61 ohms. This tells me one aluminum cap that goes across both LEDs may help the C4S perform better. I'm thinking >470 uF at 6.3V.
Note: I tried this with the 36:1 turns and I like how the sound sweetened
up, but the gain was way too low with an RS3400 CD player. I also tried a
few other signal sources and often could not get the volume loud enough.
So here I am, good sound, but not loud enough. So what do I do? SOLDER!
At VSAC 2003 I exhibited Version 5 with a RS3400 driving a modified ART DI/O. I used the DI/O used a 2X setting because I couldn't get it to work on any other setting. It turns out some of the sound I didn't like in the Craftsman's room was from the 2X setting on the ART DI/O. I figured this out after I went home and I got the ext. sync to work. [ I'll bet you're saying "Ya Ya that's just Volt making excuses." ;-) ] The amp only had a few hours of burn-in on it when it was placed in the Craftsman's room Friday afternoon. The sound is still getting better; however, my memory says Version 4 was better when it played loud enough.
My apologies to those at the show: some where along the line Friday or Saturday, my schematics disappeared. I brought a spare, but cosmetically damaged set down late Saturday. One of the OTS guys asked for DIBs on the second set of schematics first, so I gave them to him.
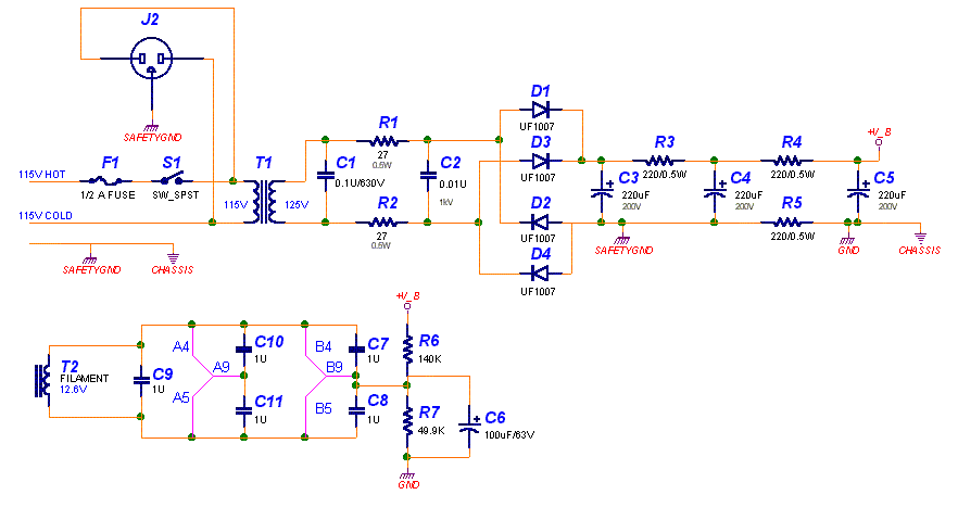
So here's the Power supply schematic. +V_B is 165V. C1, C2, R1 and R2 are
the RRSF I had in the Foreplay. If I were building this from scratch, I
would not use R1, R2 and C2. C1 alone does the trick. J2 is a plug I added
to power a wall wart so a standard portable CD player could be powered up
without batteries:
Here is the gain stage. I chose to put the crossfeed between the two tube
stages so I could play with the volume control and not change the
effective value of R24/ R34. The effective crossfeed value of R24 and R34
is the actual resistor value (49.9k) plus the plate impedance of the tube
(24k) that feeds the resistor for a total of 74K. I did try to set the
second CCS to 2.5 mA, but it ended up measuring 2.4 mA.
During the build process I first tried biasing the tube with a 45K resistor on the 1st tube and 30K resistors on the second tube before using the CCSs. It sounded distant, hissy, lacking in detail and lacking in power. So in went a two terminal Hawksford CCS I'm playing with. It now sounded like it had a chance. A C4S will work fine if you build one of these at home. I still like Version 4 better when it was loud enough, but Version 5 is still young and is no slouch.
This circuit plays plenty loud from many sources and with a flick of the output impedance switch I could drive just about any headphone I wanted between 30 and 600 ohms. The crossfeed disconnect switch causes about a 3 dB increase in gain when the crossfeed is switched out, so the volume needs to be turned down one click when the crossfeed is kick out for a fair comparison. I really like the crossfeed. It fills in the center of the sound stage so that it sounds more natural.
If I had an output transformer with taps, instead of windings that need to be put in parallel series, I'd probably put in three headphone jacks instead of a switch. The headphone jacks cost less and are easier to install and clean.
After VSAC-2003 I updated my tube impedance table to include a 16 ohm headphone run with a 36:1 transformer. I assumed 32 Hz would be the lowest full power frequency normally used and the primary inductance of the transformer would be 200 H. I used this loading to generate a new table of optimum bias points. From the looks of this table, I should consider increasing the bias current in the Version 5 headphone amp from 2.4 mA to around 4.0 mA.
Some 12AU7 Bias Points to consider in the modified Foreplay Headphone amp
|
|
|
4 to 5 V cath-ground |
10V CCS drop |
|
|
|
|
|
|
|
|
51k |
| 0.5 | (Setting at VSAC 2003)
25.8 |
101 | 2.52 | 53 | 36 |
| 0.0 | (different
loading) 18.4 |
101 | 2.66 | 65 | 35 |
| 0.5 | 18.4 | 102 | 3.10 | 62 | 33 |
| 1.0 | 18.4 | 103 | 3.52 | 59 | 31 |
| 1.5 | (next bias point to try) 18.4 | 105 | 3.95 | 56 | 30 |
You can see in the 12AU7 curves below, below 1.5 mA the tube curves are
bending considerably.
So an Ib0 of 1.5 mA should be cleaner than an Ib0 of 0.5 mA.
(Click here
to find out about Ib0.)

Before I increase the bias current from 2.5 mA to 4 mA, I wanted to measure the 12.6V Foreplay's power transformer's average winding temperature rises. The primary temperature rise was 20C average and the HV secondary temperature rise was 17C average. This tells me I have margin to increase the bias current. Increasing the bias current will also drop and linearize the plate impedance of the 12AU7. This change became version 5B.
You'll also notice I am using lossy parafeed in this circuit. The lossy Parafeed helps control the output impedance peaking. The plot below is calculated at no load monitoring the primary of the transformer. Without lossy parafeed the bass response varied a bit with reflected load impedance. With lossy parafeed there isn't much change with load impedance changes. This is important if we want the amp to sound the same with different headphones.
The lossy parafeed also removes a peak in the loaded and unloaded output gain. Low frequency gain peaking is a bad thing because it causes the transformer to saturate earlier than necessary. This increased core drive from the peaking increases the output distortion. Lossy parafeed lets us control damping separately from where we set the -3 dB point. This means we can set the -3 dB point at a higher frequency for similar damping as compared to just using a larger value parafeed capacitor. Typically the lossy parafeed cap quality can be a 1/2 step down in quality from the main parafeed cap. For example: In the version 5 headphone amp, I used polypropylene and tin foil for the main cap and metalized polypropylene for the lossy parafeed cap. This is because the resistor in series with the lossy parafeed cap hides the second cap from the output at higher frequencies.
The following is the unloaded DC coupled gain of the output stage
only with and without lossy parafeed. Notice the peak is significantly
attenuated. This plot was with the primary inductance at 300H.
Below is the input to output gain changes using both tubes gain stages
with the crossfeed turned off and lossy parafeed both in and out of the
circuit. C20 is set to 20 nF to raise the lower -3 dB frequency point to
further reduce the wasted Gauss in the output transformer. I changed the
primary inductance to 200H for this plot. Notice how the frequency
response looks nicer with the lossy parafeed.
I played with the lossy parafeed while playing 20 Hz sinewaves. With the lossy parafeed in, the sinewave was visibly less distorted on the scope trace than with it out. The loss parafeed isn't very sensitive to resistor value, you can change the resistor value 20% and the response only changes a little bit. This is because near optimum, lossy parafeed is a low Q circuit. Low Q circuits aren't very sensitive to component value.
It looks like a smaller parafeed capacitor (0.47 uF) with lossy parafeed could be a good thing to try. However, the capacitors are GLUED DOWN in the chassis so the headphone amp would survive the ride to SeaTac in my suitcase. This experiment won't happen any time soon.
I changed R27 and R37 from 1.65K to 933 ohms and I changed the output tube's bias was changed from 2.4 mA to 4.0 mA.Now this sounded a lot more like Version 4, but could play louder! The bass had more authority and the sound was cleaner overall. If you build Version 5, I think I'd build Version 5B. At this point I think I am source quality (RS3400) limited.
The output plate voltages measured 105 and 107V where the driver's plate voltage measured 66V and 67V.
B+ dropped from 165V to 161V from the increased current flow.
Click here for other options: Tube Headphone links.
The hardest three headphones in each category are highlighted in bold.
This table assumes a Sowter 8665X (36:1, 18:1, 12:1) output transformer is
used. The tube gain calculations do not include a factor of about 1.5 lost
in the crossfeed circuit. So if the needed tube gain is 20, it turns into
a needed gain of 30 because of the crossfeed. The AKG K1000 was designed
to be driven by a power amp, so we can throw it out of the requirements
table. If left in, it will only make it to a loudness of about 91 dB with
the Version 5 Headphone amp. Once the K1000 is eliminated, we see that
only 16 mW is needed to generate 100 dB in the headphones.
| HeadPhone data mostly from 1993 October Audio | Ohm | dB/ 1mW | mW 100 dB | mV for 100 dB | mA 100 dB | Est Pri ratio | Est Pri Z | Est Pri Volts | Est Pri mA | Tube Gain re 0.7V | dB at 2.4 mA / 30V rms Pri |
| Aiwa HP-J9 | 16 | 105 | 0.3 | 71 | 4.45 | 36 | 20736 | 2.56 | 0.12 | 3.7 | 121 |
| Aiwa HP-X1000 | 40 | 104 | 0.4 | 126 | 3.15 | 36 | 51840 | 4.54 | 0.09 | 6.5 | 116 |
| AKG K1000 | 120 | 74 | 398.1 | 6912 | 57.60 | 12 | 17280 | 82.94 | 4.80 | 118.5 | 91 |
| AKG K240M | 600 | 88 | 15.8 | 3084 | 5.14 | 12 | 86400 | 37.00 | 0.43 | 52.9 | 98 |
| AKG K271 Studio/ K240S | 55 | 91 | 7.9 | 661 | 12.02 | 36 | 71280 | 23.79 | 0.33 | 34.0 | 102 |
| AKG K280 | 75 | 92 | 6.3 | 688 | 9.17 | 18 | 24300 | 12.38 | 0.51 | 17.7 | 108 |
| Audio-Technica ATH-M40fs | 60 | 100 | 1.0 | 245 | 4.08 | 36 | 77760 | 8.82 | 0.11 | 12.6 | 111 |
| Beyerdynamic DT 770 Pro DT 990 Pro | 250 | 96 | 2.5 | 792 | 3.17 | 18 | 81000 | 14.26 | 0.18 | 20.4 | 106 |
| Beyerdynamic DT211 | 40 | 118 | 0.0 | 25 | 0.63 | 36 | 51840 | 0.91 | 0.02 | 1.3 | 130 |
| Beyerdynamic DT911 | 250 | 115 | 0.0 | 89 | 0.36 | 12 | 36000 | 1.07 | 0.03 | 1.5 | 129 |
| Denon AH-D950 | 30 | 106 | 0.3 | 87 | 2.89 | 36 | 38880 | 3.13 | 0.08 | 4.5 | 120 |
| Denon AH-D950 | 30 | 106 | 0.3 | 87 | 2.89 | 36 | 38880 | 3.13 | 0.08 | 4.5 | 120 |
| Etymotic ER-4S | 100 | 98 | 1.6 | 398 | 3.98 | 18 | 32400 | 7.17 | 0.22 | 10.2 | 112 |
| Grado HP1 | 40 | 96 | 2.5 | 317 | 7.92 | 36 | 51840 | 11.41 | 0.22 | 16.3 | 108 |
| Grado SR325 | 40 | 96 | 2.5 | 317 | 7.92 | 36 | 51840 | 11.41 | 0.22 | 16.3 | 108 |
| Grado SR80 | 32 | 94 | 4.0 | 357 | 11.15 | 36 | 41472 | 12.85 | 0.31 | 18.4 | 107 |
| Koss PRO/4AA | 230 | 94 | 4.0 | 957 | 4.16 | 12 | 33120 | 11.48 | 0.35 | 16.4 | 108 |
| Sennheiser HD-280 Pro | 64 | 95 | 3.2 | 455 | 7.11 | 18 | 20736 | 8.19 | 0.40 | 11.7 | 111 |
| Sennheiser HD490II | 70 | 94 | 4.0 | 528 | 7.54 | 18 | 22680 | 9.50 | 0.42 | 13.6 | 110 |
| Sennheiser HD540II | 300 | 94 | 4.0 | 1093 | 3.64 | 12 | 43200 | 13.11 | 0.30 | 18.7 | 107 |
| Sennheiser HD-600/ 580 | 300 | 97 | 2.0 | 774 | 2.58 | 12 | 43200 | 9.28 | 0.21 | 13.3 | 110 |
| Sennheiser HD-650 | 300 | 98 | 1.7 | 708 | 2.36 | 12 | 43200 | 8.49 | 0.20 | 12.1 | 111 |
| Sony MDR-CD1000 | 32 | 104 | 0.4 | 113 | 3.53 | 36 | 41472 | 4.06 | 0.10 | 5.8 | 117 |
| Stanton SRS-275 | 100 | 101 | 0.8 | 282 | 2.82 | 18 | 32400 | 5.07 | 0.16 | 7.2 | 115 |
A brief overview of the data:
Transformer impedances:
The 300 ohm Sennheiser headphones need about 3 times the voltage as the 40
ohm Grado headphones do to reach 100 dB. With three windings on a
transformer secondary (Like the 8665X), all three could be in parallel for
the Grados and all three in series for the Sennheiser. A 4 pole double
throw switch could handle this or use two DPDT switches. With two DPDT
switches we also have the option of two windings in parallel with one in
series with the paralleled pair for 150 ohm headphones.
Another way to accomplish this impedance change is to wind the transformer with taps on the secondary. Properly wound, the unused taps don't hurt the sound. Poorly wound, the taps drastically increase the leakage inductance and kill the highs.
The AKG K240M is a potential problem child to drive with the Sowter and a 12AU7. A 10:1 transformer give us a 60K reflected primary impedance. A 5:1 transformer would give us a 15K primary. If you want to drive these real loud (>98 dB), look around for a 5:1 (15K : 600 ohm) nickel transformer. Pico or Magnequest may have something, or they may not. If 98 dB is loud enough, the Sowter will work.
I would like to see above a 16K primary impedance because I want to drive the headphone transformer with small signal tubes, not power tubes. Even with a 16K primary, we can still get reasonable performance with a 12AU7.
Again, remember, there are ways to wind transformers so that the taps don't add extra leakage inductance when they are not loaded. You just have to be smart enough to wind them that way. So if someone says taps make a transformer sound bad, it may be true for some transformers, but not for all transformers.
I occasionally have access to a good LC meter so I measured a few
transformers. Sorry the drive levels were not constant, but I can't go
back and remeasure the transformers any time soon.
| Philmore | MT75 BLK-BRN |
MT75 BLK-BRN |
AES Nickel Intrastage Secondary | AES Nickel Intrastage Secondary |
Hammond 125a | Hammond 125a | Sowter 8665X 1V drive |
Sowter 8665-X 1V drive |
Edcor WSB10K /150 | Edcor WSB10K /150 |
| Frequency | Inductance at 0.5V drive | Parallel Ohms | Inductance at 0.5V drive | Parallel Ohms | Inductance 0.5V Blu-Brn | Parallel Ohms | Full Primary | Parallel Ohm |
Full Primary H 0.05V | Parallel Ohm |
| 20 | 15.4 | 6.85k | 180 | 141k | 13.2 | 3.05k | 283 | 121k | 24.8 | 10.6k |
| 50 | 11.95 | 20.8k | N/A | . | 8.98 | 5.63k | 224 | 184k | 13.4 | 20k |
| 100 | 10.3 | 43.4k | 149 | 1.0 meg | 6.57 | 8.89k | 193 | 221k | 8.7 | 47k |
| 200 | 9.096 | 78.9k | N/A | . | n/a | 163 | 256k | 7.2 | 122k | |
| 500 | 8.33 | 118k | N/A | . | 3.48 | 30.6k | 122 | 324k | 6.9 | 235k |
| 1k | 8.22 | 132k | 547 | 4.3 meg | 2.97 | 47.5k | 106 | 424k | 7.2 | 288k |
| 2k | 8.8 | 142k | -65 | 4.4 meg | 2.67 | 62.2k | 338 | 590k | 9.62 | 320k |
| 5k | 72 | 169k | N/A | . | n/a | . | 77p | 904k | -6.2 | 356k |
| 6k | -21 | 179k | N/A | . | n/a | . | . | . | . | . |
| 10k | -2.2 | 218k | -1.75H | 4.6 meg | 7.7k | 103k | 97 pF | 1160k | -893m | 402k |
| 20k | -0.403 | 286k | N/A | -738m | 146k | . | . | . | . | |
| 20k | 156 pF | 286k | 149 pF | 1.6 meg | n/a | n/a | 104 pF | 1313k | -197m | 420k |
Notice how the core loss (parallel ohms) and inductance does not change
near as much with drive level on the nickel cores as it does on the iron
cores. This is one of the reasons, nickel cores can sound better than iron
based cores. You'll notice some of the test points from the table below
are different from the table above. Mechanical handling, degaussing
etc. causes differences in the readings. So look for at the trends, not
the exact values.
| . | Philmore MT75 BLK-BRN |
Philmore MT75 BLK-BRN |
AES Nickel Intrastage Secondary |
AES Nickel Intrastage Secondary |
Hammond 125a Brn-Blu |
Hammond 125a Brn-Blu |
Sowter 8665X Primary |
Sowter 8665X Primary |
Edcor WSB10K /150 | Edcor WSB10K /150 |
| Voltage | Inductance at 20 Hz | Parallel Ohms | Inductance 20 Hz | Parallel Ohms | Inductance at 20 Hz | Parallel Ohms | Inductance at 50 Hz |
Parallel Ohms |
Inductance at 50 Hz |
Parallel Ohms 50 Hz |
| 5.000 | 29.9H | 9.53k | 233H | 220k | 25.3H | 7.2k | 394H | 179k | 98.1H | 56k |
| 0.500 | 15.4H | 6.85k | 179H | 141k | 13.2H | 3.0k | 222H | 179k | 46.6H | 38k |
| 0.050 | 10.1H | 3.9k | 142H | 150k | 6.55H | 1.11k | 179H | 218k | 15.7H | 20k |
| 0.005 | 8.92H | 3.36k | 0.133H | 170k | 4.60H | 0.70k | 170H | 240k | 7.3H | 23k |
| Philmore | MT75 |
| DC Bias mA BLK-BRN Primary |
Inductance at 1 kHz |
| 0 | 8.22 |
| 4 | 7.36 |
| 6 | 6.02 |
| 10 | 4.9 |
| 15 | 3.9 |
| Philmore | MT75 | AES Intrastage | Hammond 125a | Edcor WSB10K /150 |
| Primary Leads | Turns Ratio referenced to 8 ohm output | Turns Ratio Secondary to Primary | Turns Ratio pri-sec | Turn Ratio Full Pri to Full Sec |
| BLK-BRN | 26.3 | 0.332 | 1-2= 135:1 | 8.00:1.00 |
| BLK-YEL | 18.6 | . | 1-3= 60.1:1 | |
| BLK-ORG | 13.2 | . | 1-4= 38.1:1 | |
| BLK-BLU | 9.29 | . | 1-5= 25.9:1 | |
| BLK-RED | 6.56 | . | 1-6= 19.3:1 |
| Philmore | MT75 | AES Intrastage | Hammond 125a | Sowter 8665X |
Edcor WSB10K /150 |
| Short leads listed below | Leakage inductance at 20 kHz |
Measurements at 1 kHz | Measurements at 1 kHz | Measurements at 10 kHz |
Measurements at 10 kHz |
| BLK-BRN | 54 uH at 8 ohm out | Leakage sec = 4.46H 1.1k series | Leakage 1-6 sec = 45 uH | Leakage Primary = 5.81 mH |
Leakage Full Sec (Pri short) 132 uH 24 ohm series |
| 8 ohm | 42 mH BLK-BRN | Leakage pri = 64 mH 564 ohm series | Leakage pri = 20 mH | R_series 10 kHz = 533 ohms. |
5-6 = 73 uH 12 ohm series |
| . | . | . | . | . | . |
| DCR 8 ohm out | 0.611 ohms | DCR sec = 1.49K | DCR sec = 1.12 ohms | DCR Sec 1 0.614 ohm |
6-8 = 60.1 uH 10.9 ohm series |
| DCR BLK-BRN | 324 ohms | DCR pri = 399 | DCR pri = 272 ohms. | DCR Sec 2 0.717 ohm |
DCR Full Pri 174 ohm |
| Capacitance at 20 kHz | Capacitance 1 kHz pri-sec | Capacitance pri-sec | DCR Sec 3 0.820 ohm |
DCR Sec 5-6 11.3 ohm | |
| BLK & BRN to 8 ohm |
298 pF | 184 pF | 161 pF | DCR primary 179 ohm |
DCR Sec 6-8 10.1 ohm |
( New
2024 index page.)
_( Old 2003 index page.)
_( AMP Second index
page.)
( Fancy index page.)