Notice:
1. This project deals with lethal 115V line voltage and higher voltages. You yourself must assume the responsibility for your own safety and for those who come near your work.
2. If you modify the kit, you void your warranty and neither S5 nor I will take responsibility for your changes to the amp.
3. This is an open notebook for sharing with my friends. Use any information enclosed here at your own risk.
4. Don't contact me if the kit or mods don't work. Learn to fix it.
5. This is based on the 2001 version of the kit. If the kit changes, the mods may not work in your version.
S5 Electronics Collects the Parts for the KIT and does the warranty work.This 11MS8 amplifier was designed by George Fathauer and has the following advertised specifications:
Arizona Hi Fi is the place I bought mine.
AudioExpress Review of K-12M amp.
Input Impedance = 100k ohmsPerformance Measurements I made:
Rated load = 8 Watts into 8 ohms per channel.
Minimum Input for full output = 400 mV
Frequency Response = 20 to 20,000 Hz
THD at 1 Watt <1%
On the stock amp I measured an output impedance at 30 Hz of 4.5 ohms, 300 Hz of 5.1 ohms and at 3 kHz of 5.1 ohms.The documentation for the kit is adequate, but minimal. The web site instructions are a bit easier to read. However, I didn't exactly follow the instructions to the letter.At 3 kHz, I noticed that clipping just started at 17V peak to peak into 8.45 ohms (resistive.) This is 9 watts peak output. 4.5W RMS.
Before I started the assembly, I clear coated the bottom of the chassis with about 6 coats of clear spray paint and very lightly wet sanded it in water with 600 grit after every coat but the last coat so that it would look nicer. I also painted the black top sandstone brown. I don't really like the sandstone brown, but I like it slightly better than the stock black.
I ended up placing my output transformers in the wrong way (as shown below) because I didn't have a picture to look at. This ended up being a good thing because it made the board easier to remove to do modification to it.Ohm readings made with unit unplugged, caps discharged, tubes removed and volume pot all the way clockwise:I checked the "polarity" of the 115V line transformer primary with a signal generator and hooked it up so that the 115V lead that gave the lowest chassis voltage went to 115V hot at the power switch.
I wired the 115V differently than the kit instructions. I wired 115V hot to the fuse first and ran a wire to the power switch. The spare transformer lead was hard wired to the 115V cold. I soldered the 115V cold connection and put a wire nut over it. The wide plug is 115V cold, ohm it out to find out which wire it is. I've been zapped by equipment with the switch in the cold so I wanted both the switch and fuse in the hot lead.
![]()
Note: The right most tube is tube 1.
Initial power up:
Measurement point Tube 1 and 3 Tube 2 and 4 Black lead to 1 Open Open Speaker Black 2 86K Open Speaker Black 3 1.46K 47K Speaker Black 4 <1 ohm <1 ohm Speaker Black 5 <1 ohm <1 ohm Speaker Black 6 Open Open Speaker Black 7 Open Open Speaker Black 8 298 298 Speaker Black 9 470K 470K Speaker Black
Test Change Tube 1 and 3 Tube 2 and 4 Red lead to 1 153K 50K + of diode bridge 6 75 ohm 85 ohm + of diode bridge 7 468 ohm 468 ohm + of diode bridge
The following should measure less than 1 ohm to Speaker Black:
Case of power transformerSome Voltages. Be careful when you test the voltages. Clip the ground of the DVM to speaker black and don't be touching anything metal with your body when you probe around. Getting across the B+ or the line voltage could be the last thing you do! Forever!
Case of each output transformer
Chassis of amp.
Speaker RedR8, R17 26V
R1, R9 1.29V
R3, R13 65V
R4, R21 197V one side, 132V the other side.
My kit oscillated at 100 kHz at first power up so I went to the web site and saw a note about a ground lug on the volume pot. Sure enough, there was no continuity from the speaker black terminal to the chassis because of the paint. I put an internal tooth lock washer between the ground lug and chassis and the oscillation stopped. After that, I put internal tooth lock washers under the both the nut and screw on each of the transformer mounts that face the circuit board.Now I went to listen. The sound was good for a $225 tube amp. There was some hum and buzz that I found annoying with my 100 dB/W speakers so I went out to try to fix that.
The stock amp has about 10 mV pp ripple with little
diode recovery spikes on the output. You can see the spikes every time
the top trace stops being flat and changes direction. Because the output
noise has spikes and sharp points, it will be very broad band noise. The
spikes show up as tweeter noise and the jagged edges as midrange noise.
The output noise also has "wiggles" in it that do not show up in the
photo. This usually is a "hissy" type of noise.
With a 0.01 uF 2 kV Radio Shack ceramic across the
HV transformer leads, the narrow spike on the output goes away, but the
low frequency stuff stays.
With a 0.1 uF 400V film across the 0.01 uF. The
output looks like it has a little less low frequency noise, but overall
things look a little worse so I left the 0.01 uF in. I'll go back and
tweak it up better another day.
It is not apparent in the scope pictures, but the
output trace is still "fuzzy" with high frequency noise. So I added four
1 uF caps as filament snubbers. This made the trace much thinner, but I
got a little bump back in the output noise from the diode recovery. This
output noise from the circuit I decided to go forward with.
Here are the close-ups of the ringing. That's almost
50V pp on the transformer lead.
The 0.01 uF really reduces the ringing to almost
nothing.
The 0.11 uF reduces the ringing even further, but
the 2 msec/ div waveform showed a jagged response that made me stay with
the 0.01 uF. To make the decision easier, the 0.1 uF was much harder to
fit in the circuit, the 0.01 uF was fairly easy to fit.
This is what I settled for on the final version. The
filament snubbers brought back a little bump the output noise. However,
the reduction in trace noise on the output still does not show up on the
scope photos. The trace with the filament snubbers is much thinner.
Here is what the 0.01 uF mod look like:
Notice that I made the solder joint as far from the
mounting screw as possible. I pulled the lead insulation up with a
needle nose before making the solder joint. After cleaning, I ohmed the
leads of the cap to the leads of DB1 to verify continuity. Caution: Too
much soldering heat here can ruin your output transformer, transformer
leads and ceramic cap. Hint: Put a paper weight on the transformer leads
to keep them out of the way while I was soldering.

The filament snubber capacitors are 1 uF Z5U 50V
axial caps from Mouser (the bag they are in said 80-C430C105M5U). They
are mounted flush to the printed wiring board (PWB) and the soldering
time was kept short. On the right picture you can see a cotton thread
from the Q-Tip I used to clean the flux off after soldering. 1 uF caps
on all 4 tube filaments may be a bit better, but I'm starting to get low
on my supply of 1 uF ceramics. Next time I order these caps, I'm buying
a larger lot. These solder joints look better in real life than what the
photos show.
Here is the big picture.
Listening to the amp afterward showed that the tweeter noise was 100% gone and there was still some low midrange/bass buzz/hum noise coming out. The sound was much more pleasant with the snubbers installed. The sound stage had a bit more depth than before. Occasionally there I could hear some brightness that I'd like to track down and fix.
The HV snubber also seems to have reduced, but not eliminated, the pop you get when the power is turned off.
Update: Originally, only two of the tubes have snubbers across them. When I had my amp open for more B+ capacitor mods, I added 1 uFs across the remaining two tubes.
I found a slightly better snubber to use:
First we keep the 0.01 uF across the HV secondary. This cap needs to be a 2 to 3 kV ceramic or a 400 to 600V film. The ceramic needs to be higher voltage to keep it from cooking. The films don't get near as hot.Next, on the tube side of the 0.01 uF, we add a 0.1 uF (400V or 630V film). From the other side of the 0.01 uF, we add a 620 ohm 1/4 resistor to the free leg of the 0.1 uF.
Last, after ohming for shorts, put a pea sized spot of silicon based glue to hold the capacitors in place. I glued my 0.1 uF to C8, the B+ aluminum.
I have heard that some people can see the tube filaments come up from left to right on a cold amp (power cord is on the left.) I was also told that the filament in the tube closest to the power transformer fails most often at power up. This happens because the resistance of the circuit card traces limit the inrush to the last tubes, but the first tube doesn't get this benefit.
We can reduce this issue.
Run a #22 wire from the first tube's pin 4 (filament) to the last tube's pin 4. Then run a separate #22 wire from the first tube's pin 5 (filament) to the last tube's pin 5 to beef up the filament traces. Lightly twist these wires (about 2 turns between each tube). Use one color wire for 4 and a different color wire for 5. IF YOU DO THIS WRONG AND GET 4 HOOKED TO 5, YOU'LL COOK YOUR POWER TRANSFORMER AND/ OR THE PWB! Triple check your wiring for shorts and that pin 4 goes only to pin 4 etc.
If you really want to do this right, when running
the wire, cut back the insulation at each tube and make a solder joint
at each filament. For me, that's just too much work.
A standard recovery diode can remain a short for several microseconds after the transformer voltage drops below the B+ capacitor. During this time current flows the wrong way in the diode until the diode "recovers" its ability to block voltage. When it does recover, the parasitics of the transformer tend to ring and radiate noise because of the reverse current flow. By changing the diode to an ultrafast diode, we can sometimes cut the unwanted noise energy a factor of 100 or more.
The K-12M uses a full wave bridge to change the AC from the transformer into the B+ voltage. If we put just one ultrafast diode between the standard full wave bridge and the B+ capacitor, we get the full benefits of ultrafast rectification. We only have to buy one ultrafast diode to do this. It wouldn't be too hard to replace the entire bridge with ultrafast diodes, but I want to prove a point here and show again only one diode is needed.
First you have to make an 1/8 cut in the B+ trace between the first cap and the diode bridge. I like to make a few cuts with the Xacto Knife and then put some solder on the area to be lifted out. The heat from the solder makes the trace come up easier. Before installing the diode, clean any flux and metal off the cut. Before you go much further, chase down all the metal flakes you just made cutting the trace and keep them out of the transformer and other circuitry.
This isn't a first class job, but it works. It ohmed
open and I didn't cut my fingers or any other parts! When you wet the
cut with acetone/ alcohol, you can see that there is no metal between
the two traces. The white specs you see in the cut are scratches in the
fiberglass, not metal particles.
Next lay a UF1007 (or UF4007) across the cut as
shown and clean all the new flux off. The diode must be flush against
the PWB.
First the BEFORE Picture. Notice the jagged waveform
on the 50V transformer lead. The jagged slopes on the transformer
windings easily couple energy into adjacent circuits.
With the ultra fast diode installed, notice how
smooth the HV winding is. Smooth edges generally couple less noise.
Here is the close-up of the diode recovery. The bump
on the output is much lower because the ultra fast diode does not dump
as much energy into the transformer as the standard diode does.
The listening test was a positive experience. The tweeter was still dead silent. The midrange noise was even lower than before.
By request:
Note: I still think having one ultrafast diode in
series with the bridge is just as good as putting in four new ultrafast
diodes. The question boils down to would you rather unsolder the diode
bridge and add 4 diodes or cut one trace and add one diode. If you
decide to unsolder the bridge, I recommend using a very sharp cutter to
cut the leads of the bridge off by the body of the bridge before you
unsolder the leads from the PWB.
Reverse recovery spikes are only one source of noise and ringing on transformer windings.
Other sources include:1. Dumping of the energy stored in leakage inductance at end of charging of the B+ caps in cap input supplies.
2. Dumping of the energy stored in leakage inductance at zero voltage crossing of the diode bridge in choke input filters with chokes equal to or bigger than the critical inductance.
3. Dumping of the energy stored in parasitic capacitance at the zero current crossing of the diode bridge in choke input filters with chokes less than the critical inductance.
4. Non-sinusoidal current flow in one transformer winding causing voltage distortion in other winding.
5. Line noise ringing the LC tank made from the leakage inductance and the capacitance (parasitic capacitance and purposely added capacitance) on the transformer windings.
I pulled all four tubes from the amp and placed a 4.7K dummy load on the B+ so the power transformer was conducting current. I then rotated the transformer to find the lowest coupling with no load on the output transformer. These pictures were taken with the 0.01 uF HV snubber installed.
This is what the stock left transformer rotation
looked like. (5 mV/div 5 msec/div)
I rotated the top screw hole so that the edge of the
mounting flange was just touching the edge of the existing mounting
hole. This resulted in the best mounting position.
I then continued to rotate the transformer until it
was about 90 degrees from the original mounting. This is about the worst
mounting location. However, this is the easiest mounting location if we
want to install bigger speaker terminals posts.
I repeated these tests on the right transformer, and it was best at the exact same angle. The flange that on the volume control side is angled away from the power transformer until it just touches the edge of the existing hole.
When I remounted the output transformers, I put 1/2L Flat 25/32" OD Faucet Washers (Neoprene?) under each flange to offer some vibration damping. This suggestion came with a friend who is into vibration control in audio equipment. One of the tricks using damping washers is to tighten the screw so it is just firm, not tight. Then rely on internal tooth lock washers under the screw and nut to keep the screw and nut from loosening.
With the Neoprene washers installed, the
transformers and chassis sounded better damped when tapped than with out
the washers under them. Unfortunately, I'm not sure if I heard a big
change in the sound. However, this mod is cheap to do and probably does
help when listened to in a better listening room than my office.
I was looking at the K12M's B+ and thought it needed a bit more beef both on the screen supply and the supply that feeds the driver tubes.
The screen supply (C9, 100u) is much more sensitive to noise than the B+ itself (C8, 220u) so it needs to be stiff (low impedance).The cap that looks like the best compromise of being able to fit and work right is the Nichicon UVR2E331MRD 330 uF 250V cap Digikey part number 493-1199-ND. These caps have a measured 10 kHz ESR of 0.137 ohms.
The supply that feeds the driver tubes (C5, 22u) also needs to be low impedance. This will reduce crosstalk between channels and reduce the sound of the electrolytic in the circuit.
I've got 5 caps and two amps. Since I'm replacing two of the B+ caps, I'm also planning to replace the third cap, the plate supply B+ on my second amp.
Note: A friend of mine has installed these caps in his amps in all 3 positions and reported that he liked the results.
I've got my caps now. I just put them in the C5 and C9 position. I had to bend the both leads to get them to fit in the existing holes. I used a thick bead of Silicon Adhesive on the bottom of the caps to the PWB to keep the caps from wiggling too much. This mod is worth it. There is a noticeable increase in focus and solidity to the sound stage as the volume changes that wasn't there before.
When bending the leads, they get bent into a Z. Hold a needle nose pliers on the lead flush against the cap's body to make the first bend. Place the cap so that it almost hangs over the edge of the PWB.
Hal-O Tube Dampers These helped. I tried these so long ago, I can't remember the exact differences other than I like it. They've helped on 12AU7s, 12AT7s these 11MS8 tubes. I didn't hear much on my good 2A3s. I haven't tried them on my microphonic 2A3s.
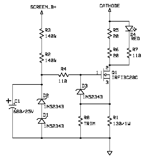
The 300 ohm 3W cathode resistors R8 and R17 are replaced with a simple constant current source. Because the tubes were running so hot, I dropped the current a bit below the stock bias point. The stock bias was 86 mA (~8.2W per plate). I set the CCS current to 75 mA (~6.5W per plate). This CCS has an LED in it just for show, it can be removed to simplify the circuit. If the LED is removed, keep R5 and R6 in the circuit to help the FET to run cooler. It takes about 5 to 10 seconds of power being applied before the LED lights up.
I used parts from several old Digikey orders to build this. Here's the parts list for one channel:
Radio ShackHere's the part's placement and wiring guide part side view.1 1.0" by 1.5" perf boardACE Hardware
1 Radio Shack RED LED (D4)1 #4 1 inch screw, flat, split and nut.Digikey
1 1/2 inch nylon standoff (This is glued under the perfboard to the PWB to hole the mod in place.)
1 Silicon Adhesive.1 HS301-ND (Heatsink)Fry's Electronics
1 BER113-ND (K10 thermal Pad)
3 1N5234DO35MSCT-ND (D1, D2, D3)
1 IRFIBF20G-ND (Q1)
2 P20.0CACT-ND (R5, R6)
1 BC130W-1CT-ND (R1) <-- 1 Watt (Or use 110 ohm 1W and not install R8)
2 P110CACT-ND (R4, R7 or 100 ohm)
2 P140KCACT-ND (R2, R3) I used a different part for this in the picture below,
any 140K 1/4 is good enough.
1 493-1554-ND (C1)1 R8 / Rtrim (I used an NTE 620 ohm 1/4W film ), leave R8 out Or use a Digikey P620CACT-ND

Here's a close up of the finished CCS. The 130 ohm 1W resistor is stood
1/4 inch above the perf board to keep it from browning the board over
time. The heatsink was mounted by drilling the holes in the perf board
open to the holes a bit and pushing the perf board onto the heatsink pins
with a large flat bladed screwdriver. The holes for the FET lead were
enlarge a bit too.
Here's the amp with the Hal-O's, rotated output transformers, B+_Beef,
C-RC snubber and CCS'd cathodes on the output tubes.
The CCS on the output tubes improved the smoothness of the sound.
One set of tubes in my amp weren't matched very well so I manually balanced the bias by trimming a set of grid bias resistors. I have a better way of doing the balance and it is shown below. I haven't made my version of this circuit, but I've shared it with a few people who wanted to try it. Notice that R2 and R3 have dropped in value to support the bias current for R10 and R11.
To set the bias point, with the power off, the capacitors discharged and the unit unplugged, measure the ohms from the plate of each tube to the center tap of the output transformer. Write these numbers down. With the power off, clip the red lead of the DVM to the CT of the output transformer. Let the tubes warm up and then with the black lead, carefully measure the voltage from the center tap to the plate of each tube at the same point you measured the resistance. Turn the power off and wait for the caps to bleed down before moving the leads to the next output transformer.
From this calculate the the bias current.
I_BIAS = V_LEFT / R_LEFT + V_RIGHT / R_RIGHT
Then calculate the voltage you need read in order to trim the pot.
V_LEFT_Balanced = R_LEFT * I_BIAS/2
To set the bias point, with the power off, the capacitors discharged and the unit unplugged, measure the ohms from the plate of each tube to the center tap of the output transformer. Now in series with the winding that had the lowest ohms, add a 1W (2W or 5W) resistor. Double check your ohm measurements after it is installed. You want to get the resistances measured from the plate to the CT to be less than 5% (2% goal.)
Now clip the DVM between the plates of the two tubes, turn the power on, let the tubes warm up and adjust the balance pot for zero volts dc between the plates of the two tubes. Turn the power off and wait for the caps to bleed down before moving the leads to the next output transformer.
Ideas for future mods:
1. Add a safety bleeder on B+ (390K 1/2W) (Done with bias resistor in CCS.)
2. Replace C1 and C4 with a 100K metal film and convert the volume control to shunt mode. This could go in series with C1 and C4 if you want to keep the DC blocking.
3. Upgrade the coupling caps to polypropylene.
4. Possibly add a grid stop on the output tubes (On the trail for a brightness fix.)
5. Possible add an RC zobel across the primary (On the trail for a brightness fix.) Tried it, it wasn't worth it.
6. Add a single ultrafast diode between the diode bridge and the first cap. You don't have to replace the entire bridge! One diode here is good enough. (Lower output noise.) - DONE Worked great
7. Use a CCS for R10 and R2 in the first gain stage. (It did wonders all the other times I C4S's something.)
8. CCS the output differential pair. - DONE Worked great
9. See how far I can drop the output impedance and still have a stable amp. (I got to play.)
10. Add another B+ filtering stage for the output tube or increase the B+ capacitor values. (Lower output noise, tighter bass.) - Done Bigger caps are RECOMMENDED
11. PDMPS the driver stages. (Chasing a wider sound stage.)
12. Neoprene bushings under between the power transformer and case (The line transformer's case should go to safety ground.) - Done. I used DANCO 1/2L Flat Faucet Washers 25/32" O.D. Stem Repair P/N 88578 (Ace Hardware?) Looked cool, but didn't help the sound a lot.
13. Raise the filament voltages about 50V above ground to try to reduce hum further.
14. Add balance adjust for output stage bias current. (Done with discrete resistors, I have plans to put in a bias balance (bass balance pot) in the near future. One pair of tubes were not matched very well, the other pair was dead on matched..)
15. Beef up copper in filament traces. (Done. The tube seem to share the inrush current nicely.) .
( New
2024 index page.)
_( Old 2003 index page.)
_( AMP Second index
page.)
( Fancy index page.)