Caution: This web page deals with high voltages.
Contact with these voltages can cause injury and/ or
death
both to you and what you land on after being shocked.
Unplug it, discharge it, measure it (DC and AC) before touching it.
1. This page is not intended for public consumption at this time. So if you found it without me sending you the link, keep quite until it is book marked on my home page.
2. This page is no where near done, I'm just using a web page instead of emailing the info to a couple of buddies and to a few people who need help with shunt regulators and I don't have the time to respond with a complete post on the Asylum.
3. Text in black has at least been proof read once. Text in other colors is mostly notes to myself on what I've got left to do.
A basic shunt regulator is a diode, zener, regulator tube or some other beast attached to ground with a bias resistor or current source to B+. The SHUNT to ground part is supposed to behave just like a ground that happens to have a dc voltage offset on it.
Ideally no matter how much current you feed the shunt regulator, the voltage across it does not move.
Ideally no matter how much the load current changes, the voltage across it does not move.
- - - - - So much for the ideal:
1. A shunt regulator has a finite impedance. So as the regulator's load current changes, its voltage changes a certain amount. This change is from the output impedance of the shunt regulator.
. . .Sometimes a cap across the shunt regulator helps. Some times not.
. . .Sometimes the cap needs to have a series resistor between it and the shunt regulator. In this case, the regulator is set up like a RCRC power supply filter, but the first C is the shunt regulator instead of a cap.
2. As the bias current changes because the B+ moved, the output voltage will change a certain amount. This is the power supply rejection.
. . .The higher the feed impedance (resistor to B+), the better the power supply rejection. A good CCS (like a C4S) will provide a quiet and large effective bias impedance for the shunt regulator.
. . .A 50 ohm output impedance shunt regulator with a 5 megohm effective bias impedance gives 100 dB power supply rejection.
3. Shunt regulators can be noisy if done wrong. Zeners above about 6.2V are very noisy. 6.2V zeners to 5.1V zeners are fairly quiet, zeners less than 5.1V don't regulate worth a hoot.
. . .So if you want a 300V zener shunt regulator, think 48 series 6.2V zeners if it has to be quiet and solid state. Note: I'd used an active shunt regulator before I'd put a ton of zeners in series again; however, 48 zeners won't try to oscillate on you.
4. Shunt regulators need a minimum current to work. So the bias current for the shunt regulator has allow for this minimum current plus the peak load current. This level of current must flow even at low line B+.
. . .Unless fed by a CCS, a shunt regulator needs to be less than ABOUT half the nominal UNREGULATED B+ voltage to avoid tolerance stack up issues.
. . .I've seen shunt regulators (not mine) not work because the line voltage dropped a little or the bias resistor burn up because the line voltage went up a bit.
This is a made up example to illustrate why operating close to B+ is bad:
Our bias current for the shunt needs to be 5 mA:5. Tube shunt regulators have to get over the tube's break over voltage point to operate. This is the voltage where the gas inside ionizes and the tube starts to regulate.
- 1 mA min current for the regulator + 2 mA load swing + 2 mA going to the load.
- If we have a 300V shunt regulator with 5 mA of bias running from 305V, we'd need a 1k resistor to bias it.
- This 1K resistor will dissipate 5V^2/ 1k = 25 mW (no big deal).
- The 300V shunt will be conducting 3 mA and will dissipate 0.9 W (no big deal)
- If the line voltage goes up 15% to 351V, this 1K resistor will dissipate 2.1 W. (OK, so use a 5W resistor)
- The shunt will dissipate [ (351V-300V)/1k - 2 mA] * 300V = 14.7 W. (a big deal)
- If fed by a CCS, the shunt will always dissipate 0.9W with B+ between 305V and 351V.
- If fed by a CCS, the CCS losses will vary from 5 mA * 5V (25 mW) to 5 mA * 51V (0.255 W) (no big deal)
- If the line voltage goes down 15% (low line + the air conditioner kicking on), 305V drops to 259V and we aren't regulating even if we use a CCS to bias the shunt regulator.
. . .Tube regulators are one of those cases where you'll need a resistor in series with any added bypass capacitance. This resistor is to limit the current flowing into the regulator tube when it breaks over.
6. An active shunt regulator has some magic in it. This magic is because all the capacitive parasitics in the FET, BJT, Tube etc work to improve the performance of the shunt regulator. In a a FET, BJT, Tube etc is used as series regulator, these same parasitics are the limiting factor to how good the power supply rejection ratio can get.
;-) Having the parasitics work for you is important when you are making a quiet 3000V low current adjustable power supply.
. . .Hint: When feeding a shunt regulator with a CCS, the capacitive parasitics of the CCS can feed B+ noise through to the output. Adding a series resistance between the CCS and the shunt element will usually solve this issue. This series resistor should drop about 10% (or more) of the raw B+.
7. I'll get off my stack of boxes now so you can wake up.
I have several versions of shunt regulators in my notes. I have a few others I've built myself. I've also sent several other versions out to people over the last couple years. This web page is here because I finally got around to to polishing some of these designs up enough I can share them. A funny thing happened while I was polishing them up, I found a few ways to make them even a little better than before.
BIG CAUTION:
TO-220 FET's like to breakdown (arc) to the heatsink through the mounting hardware. Floating the heatsink isn't the answer. Floating the heatsink can get you killed. The TO-220 I show in the schematics isn't the package I recommend you use. I use it because it is one of the few the PSPICE models I have. Use the isolated version of the TO-220, not a bare metal tab version. TO-247 FETs also have an isolated mounting hole, but still need an insulating thermal pad. The new IRFIBC30G full pack is a better choice than the IRFBC30 when mounting a high voltage TO-220 to a heatsink because it is fully encapsulated. It is made with a better encapsulation than was on the market 8 years ago. This newer encapsulation is fairly rugged. The down side to this package is the thermal resistance junction to case is 4 times higher than normal.Shunt Regulators can be as simple as a stack of 6.2V zener diodes or regulator tube. They also can be as complicated as we want to make them using op-amps and multiple feedback paths. This web page covers a couple middle of the road shunt regulators.
A Quick Heads Up
Unlike tubes that can take 5W dissipation when rated for 5W, zeners easily can overheat with just 25% of rated power applied. Part of the problem is most of the heat from the zener is conducted out its leads. So if the leads don't go to a large plane of copper, the heat cooks the zener. With solid state, you really have to find and read all the fine print.
As a friend of mine likes to say, "Solid State just doesn't have a sense of humor." With tubes, the data sheet usually specifies the DC bias point and the plate is allowed to go above the bias point under operating conditions. With transistors, when the datasheet says 600V, they mean at 601V the part is allowed to blow apart and make lots of smoke (i.e. no sense of humor.)
Shunt regulators have problems with over heating if the resistor feeding them doesn't drop about 50% of B+. Example: If the resistor drops just 10% of B+ and the line voltage swells 10%, the shunt element is now dissipating twice the power it did before. If the line dips 10%, the shunt element is no longer biased at all. The same happens if the shunt regulator's set point (bias voltage) shifts 10%.
Shunt Regulator Pros
P1. A fairly unusual aspect with a
shunt regulator when using a FET, BJT or Triode is that the parasitics
work for you instead of against you. That doesn't happen too often. This
is because the parasitic capacitance of the gain element shunt noise to
ground. If the same active part is used in a series regulator, this
parasitic capacitance couples high frequency noise from the unfiltered B+
to the output. Because the parasitic capacitance works for us in a shunt
regulator, go ahead and buy the big low on resistance planar FETs instead
of the faster high on resistance FETs. Note: Trench
Fets
are Fragile, Planar Fets are more rugged. . . Trench
Fets are delicate (PDF from article, opens in new window)
P2. Shunt regulator can take a varying load and make it look like a constant load to the B+ supply that feeds it. This can be used to reduce cross talk between stages and channels.
P3. A 100 ohm shunt regulator gives the same attenuation at 20 Hz as a 80 uF capacitor. That doesn't sound like much; however, a 3 ohm shunt regulator looks like a 2.7 mF capacitor and is much smaller.
Shunt Regulator Cons
C1. Shunt regulators need a fairly large voltage drop across the series resistor that feeds them or there will be heat dissipation problems with line voltage changes and part tolerance variations.
C2. A shunt regulator causes the power supply to run at maximum dissipation no matter what the load actually needs.
C3. If shunt regulator is fed from a CCS, make sure you have a resistor in series with the CCS. The CCS's parasitics are usually capacitive. Shunt regulator's parasitics can be inductive or capacitive. A resistor in series with the CCS makes CCS / SHUNT regulator pair much better behaved at high frequencies. Remember RF oscillations and resonances can still screw up the audio frequency range's performance.
An 0A2 regulator diode has a dc output impedance of 200 ohms, 0B3 = 240 ohms and an OC3 = 114 ohms. So if we can reach 100 ohms at low frequencies, the regulator will be in good company. In this BASIC Shunt regulator, the Vgate-source voltage plus the voltage drop of a zener is used to generate a voltage reference. This voltage reference is scaled up to the desired shunt regulator voltage by two resistors.
Having a zener and a gate for the reference is better than just using the Vgate-source voltage alone because the combination of the two is more repeatable than just the gate voltage alone. The zener will increase the ac output impedance of the shunt regulator over just using the FET, but the regulator will regulate better at DC with the zener. We can lower the ac output impedance by just adding a larger capacitor across the shunt regulator.
Unlike regulator tubes, a FET shunt regulator has no upper limit on the bypass cap across it (C1). I strongly recommend using at least 0.47 uF for C1. For the upper limit, the size of the chassis (or the depth of your wallet) is the limit.
The BASIC version is shown using D1, M1, R1 and R2. After the BASIC version, I'm showing typical upgrades to the BASIC design. For both C9 and C7, more uF is better. For C6, don't go more than 10 times the typical value. Notice that the zener bypass (C9) only has to be rated for 10V, so it doesn't take up a lot of room. Even though it is not shown, the basic version should also have a zener from gate to source. When the lead-lag network (C6 and R11) is used, the zener is absolutely mandatory.
The lead-lag network (C6 and R11) have another advantage: The reduce the noise of the regulator. The 6.2V zener is the quietest zener that will work in this application. It's noise will be amplified by the ratio of R2/R1. By adding C6 and R11, the noise gain becomes about R11 / R1. Even without C6 and R11, I'd expect this regulator to be quieter than a regulator tube. Remember, use the IRFIBC30 over the metal tabbed version to reduce the possibility of a short to the heatsink.

In the PSPICE plots below, the plot's "voltage scale" is actually reads out out in "ohms." At 3 mA, the basic regulator will have an impedance of about 130 ohms out to about 20 kHz. By adding a 1 uF cap (C1) across the regulator, things get better at high frequencies, but not as much as if we add the lead-lag network (R11 and C6). Things are best with both the 1 uF (C1) and the lead lag network (R11 and C6) in place. When we place a capacitor bypass (C9) across the zener, the output impedance performance improves a little more. What is not shown is that when C9 is added, the capacitor also reduces the noise of the shunt regulator and adds a bit of a "soft start" to the turn-on of the regulator.

If we increase the current through the regulator, the impedance drops even further. That is because the gain of the FET has increased with the increase in current through it.

Here's the 30 mA bias plot on a log scale.
At 3 mA the BASIC regulator has a shunt impedance of 120 ohms which barely misses our goal of 100 ohms. At 30 mA we have 40 ohms impedance which beats our goal. So the BASIC regulator can compete with regulator tubes. The modified one will work better than a regulator diode. The advantages of the BASIC regulator over a regulator diode is that it is adjustable, it has no upper bypass capacitor limit, it can't be corrupted by a bad tube socket and it never wears out. One thing the FET shunt regulator doesn't have going for it is that it doesn't look near as cool as a glowing regulator tube.
The following plot shows the DC regulation of the BASIC shunt regulator. Half the DC output change comes from the FET and half comes from the zener. As the regulation point goes up in voltage (R2 higher in ohms), the change in voltage with changes in current will get bigger. (Remember: C6 and R11 only keep the AC output voltage and noise the same as the regulation point goes higher in voltage, but they don't help the DC output voltage.) So if we set the regulator to 200V, it will change 8V for the same load change it changes 4V at 100V. As regulation point goes lower (R2 lower in ohms), the change in voltage with dc current changes gets proportionately lower.

If the FET is running hot, put a resistor in series with it to reduce the voltage across the FET. If you add this series resistor you will loose some dynamic performance in the shunt regulator. You can get this performance back by adding a small cap across the series resistor. Remember to pick a resistor value that at minimum load current (maximum FET current) and low line input, 10% of B+ is still across the power FET.

You can see that adding the series resistor with out the capacitor causes problems and adding one more small cap makes the problems go away. C17 can be larger than 0.47 uF if you want to make it larger, just don't over do it.
The BASIC version is good choice for many uses because it has few parts, is hard to make oscillate and works good enough for most applications.
Let's be curious and replace the MOSFET with a 6N1P and compare the performance.

This is how the DC regulation point changes as the shunt current varies from 1 mA to 100 mA when using both a FET and a 6N1P for the gain stage. The FET is the clear winner.

At 20 mA shunt current let's compare the output impedances. The FET wins again.

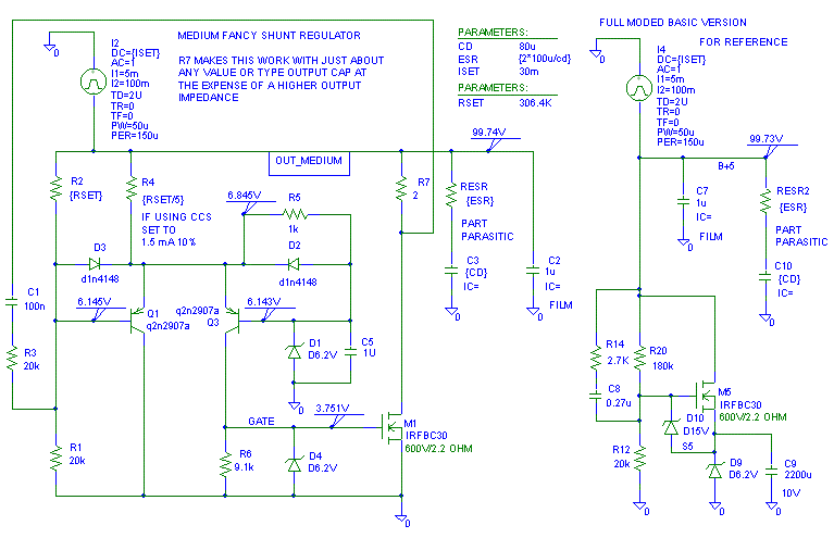
The Medium Fancy Shunt Regulator
First Web Edition 8 Jun 04, Last update 21 Jun 04
This is a MEDIUM FANCY version. For the same change in shunt current as the BASIC version, the output changes 80 mV instead of 4V at a 100V output set point with the shunt current varied from 3 mA to 100 mA. This is about a 50:1 improvement over the BASIC version. The MEDIUM FANCY version also has a lower output impedance than the BASIC version. The penalty for this improvement is a few more parts and a higher likely hood it will oscillate at certain load currents and bypass capacitor values. The un-moded MEDIUM FANCY doesn't oscillate very easily, the hot rod'ed MEDIUM FANCY is the one that may oscillate on you.
Notes:
1. R6 could be 10K. It is 9.1K so that it is harder to mix up with R5 that is 1K.Now a comparison of the easiest to stabilize un-moded MEDIUM FANCY to the fully modified BASIC shunt regulator.
2. R4 is always 1/5 of RSET. The easiest way to do this is to just put five R2's in parallel to make R4. If you want to make this regulator adjustable over a wide range, use a CCS for R4. If you only want to adjust +/- 20%, set R4 to draw 1.5 mA at the lower end of the adjust range.
3. R3 and C1 reduce the noise of the regulator so that it is always twice the zener noise no matter what the output voltage is.
4. R5 biases up the reference zener D1. C5 reduces the high frequency noise of zener. If C5 is larger than 1 uF and C2 + C3 are small at the same time, the shunt regulator may over shoot. Over shoot from a large C5 can be solved by using a large aluminum capacitor for C3.
5. D2, D3 and D4 provide protection for the parts at power up and if the output gets shorted to ground with power applied. One reason they are needed is because the breakdown voltage of a 2N2222A's base to emitter is just over 5V. If you break this junction down, the transistor looses gain and become noisy (if it survives.) These diodes are cheap insurance, use them.
6. R7 is the magic behind the un-modified MEDIUM FANCY shunt regulator. It hides the variations in C2 and C3 from the feedback loop. Note: An easy way to get 2 ohms is to put five 10 ohm 1/4W resistors in parallel. If you buy them in bulk, they are only $0.01 each. Soldering 5 identical resistors instead of 1 resistor to save some money is smart in my book.
First we see that the DC regulation of the MEDIUM
version is excellent when compared to the BASIC version. The BASIC
version has a DC output impedance of 40 ohms at DC. The MEDIUM version
is 0.82 ohms at DC.
Here's the output impedance at 3, 5 and 30 mA. In the audio region, the unmodified MEDIUM isn't much better than the BASIC. However the MEDIUM's low frequency performance is much better and this is important for good sound. You really don't want bias points shifting around at low frequencies. The MEDIUM's audio range performance hardly changes as the bias current changes where the BASIC shunt regulator changes significantly. The BASIC version is still a valid design; however, with more parts you can get more performance.

Let's look at the transient response as the shunt current goes from 5 mA
to 100 mA with a 1 uF film and 8 uF aluminum output cap. Here the MEDIUM
is performing better. The MEDIUM is performing better because of the 2
ohms in the drain of the FET. If you add this 2 ohms to the BASIC, the
basic's overshoot will go away. Before I would add the 2 ohms to the
BASIC, I'd increase the capacitance across it (C7) a factor of 10 to
make the overshoot go away.

Lets change the capacitor across the shunt regulator from an 8 uF
aluminum to be film (or oil) by reducing the ESR in the capacitor's
model. Here the ac difference between the two regulators isn't too big
with a fast load step.
Let's use a slower load step. Neither the BASIC nor the MEDIUM are overshooting, this a good sign for both of them.
Notice that the BASIC one is drifting up a little between pulses (it has a slope) and the MEDIUM is not. The BASIC is still better than a LC or RC capacitor filter, but the MEDIUM is showing it's metal. A huge amount of capacitance across the BASIC still will not completely remove the "sloped" step response. This slope in the BASIC's response is from the BASIC's higher DC output impedance.
INSERT MODIFIED MEDIUM FANCY SHUNT REGULATOR HERE
So what's the down side so far of modifying the MEDIUM FANCY shunt regulator?
First you have to adjust one or two part values for it to behave well as the load capacitance varies. This is not a big deal, but it does forces you to tweak it up.
Second it needs 1 to 2 mA more than the BASIC version to work well. I wouldn't use this one below 4 mA minimum for the shunt current.
Third, I wouldn't use it with less than 8 uF on across the output.
Tweaking the mods up.
1. The lower R2 is, the more likely this circuit is to have a turn-on overshoot. With CCS drive to bias the shunt regulator, this occurs at 100 mA CCS drive with R2 is less than 80K. IF there is a turn-on over shoot, make C1 and/or C2 larger. My first choice is to make C2 larger; however, C1 is easier to adjust.
2.Question, will 2 ohms make the BASIC work better?
To set up the shunt regulator for resistor bias you will need to know:
1. The peak AC current swing in the load,To figure out how much AC current there is, divide the plate resistor by the maximum output voltage from the tube. If you can't directly calculate the variation in bias current, use 20% of the nominal current for a line level tube. Usually the minimum current needed to keep the shunt regulator running is in the 5 mA range.
2. the tube bias current,
3. how much bias variation there is and
4. the minimum current needed for the shunt regulator to work.
So with a 18K plate resistor and 5V rms out (5V * 1.41 = 7.07V pk) we'll get 7.07V/18K = 0.39 mANow you have to figure out the minimum B+ voltage you'll see. Use a program like PSUDII from Duncan amps to figure out what the the loaded B+ voltage is at low line. 103 to 132V is a normal range for the 115V line (+10 - 15%). The swing sounds large but note that I personally have seen below 110V and up to 128V at the wall socket here in Arizona. So with nominal 115V primary, the loaded B+ comes out to 300V, use 0.90 times that for the minimum loaded B+ (VB+_low_line) or 270V.
With 108V bias across the 18K resistor we get 6 mA bias.
20% of the bias current is 1.20 mA
Lets assume we need 5 mA minimum in the shunt regulatorSo
I_shunt_min is 0.39 mA + 1.20 mA + 5 mA = 6.59 mA
I_bias_min is 6 mA higher for 12.59 mA. I_bias_min is the current the feed resistor must provide.
If our nominal shunt regulator voltage is 90V and varies +/- 15% (line, load, age, tolerance etc.) the maximum shunt regulator voltage (Vout_high) will be 90V * 1.15 = 103.5V. Vout_low will be 90V * 0.85 = 76.5V.
With these three data points we can calculate the feed resistor value
R_feed = (VB+_low_line - Vout_high) / I_bias_min = ( 270V - 103.5V ) / 12.59 mA = 13.22K (round to 13K)
So the nominal I_bias at low line will be (300V - 90V)/13K = 16.15 mA. 6 mA goes into the tube and and 10.15 mA into the shunt regulator for 0.913 watts nominal. The resistor will be dissipating 13K * 16.15 mA^2 = 3.39 watts nominal.
Assuming that the shunt regulator is a small portion of the total transformer load, B+ will rise significantly when the tubes are pulled At no load on the main output and a capacitive input filter, B+ typically goes up 5 to 20% over nominal. If you can't calculate this how much it rises, use 10% for the no load effect. So with a 10% no load increase and a 15% high line increase, the 300V becomes 380V.
R_feed will dissipate (VB+_high_line - Vout_low)^2/R_feed = (380V - 76.5V)^2/13K = 7.08W, so we'll need a 10W resistor.
At high line no load, maximum dissipation in the shunt element occurs at half of VB+_high_line (190V in this example.) Since 103.5V is closer to 0.5 * VB+_high_line we need to calculate the worst case shunt dissipation at 103.5V.
Power in the shunt regulator in this case will be:
Watts = Vout_high * (VB+_high_line - Vout_high)/ R_feedThe regulator tube or shunt regulator must handle 2.2W or 21.27 mA gracefully.
Watts = 103.5V * (380 - 103.5V) / 13K = 103.5 V * 21.27 mA = 2.2 W.
Note: If we had an output range of 200V to 240V, we'd use 200V output voltage for maximum dissipation in the shunt regulator because it is closest to 1/2 the B+ voltage.
Shunt Regulators that are resistor fed generally need to drop the voltage 2:1 or there will be power dissipation problems.
If you figure a 104V ac to 130V ac line voltage swing, there will be a 1.25:1 swing in input voltage requirements. If you throw in a 10% transformer regulation hit (you don't want the shunt to blow up when the tubes are pulled do we?) that gets us to 1.38:1 for input swing. Call this ratio Kin.
An untrimmed shunt regulator set point will have about a 1.06:0.94 voltage ratio or 1.13:1 swing, call this Ko. I picked 6% voltage regulation for the shunt regulator because 6% is achievable with a temperature compensated zener regulator.
At low line voltage max output voltage, the series element must pass just enough current to bias the shunt regulator and provide maximum output load current. At high line, min output voltage this current goes up proportionately with the voltage drop across the series element. This adds heat to the series element and adds heat to the shunt element. Lets call this ratio in voltage swing. V_shunt_V_stress_ratio
V_shunt_V_stress_ratio = (VB+ high line - Vout low)/(VB+ low line - Vout high) gives the ratio in the voltage drop across the series resistor.
Substitute in Kin and Ko to get (VB+_low_Line*Kin - Vout_high/Ko)/(VB+_low_Line - Vout_high)
Divide top and bottom of the equation by Vout_high to and then insert
Krat = VB+_low_Line/Vout_high
V_shunt_V_stress_ratio =(VB+_low_Line/Vout_high *Kin - Vout_high /Vout_high/Ko) /
(VB+_low_Line/Vout_high - Vout_high/Vout_high)
V_shunt_V_stress_ratio = (Krat *Kin - 1/ Ko) / (Krat - 1)
Double check this statement:
If you square V_shunt_V_stress_ratio you'll get the ratio of current into the SHUNT regulator. If the load is not drawing any current, this is how much the power loss will vary in the SHUNT regulator. In real life, the variation in power loss is higher because the load is drawing most of the current at VB+_low_Line. VR_feed Stress^2 is the range of power dissipation in the feed resistor. So if the voltage changes 3:1, the power in the resistor changes 9:1.
Now with Ko = 1.13 and Kin = 1.38 lets make a table of the
V_shunt_V_stress_ratio.
| Kin | 1.375 | Kin | 1.375 | |||
| Kout | 1.128 | <-
6% Vout |
Kout | 1.000 | <-
Trim Vout |
|
| Krat | Stress ratio |
R_feed Stress^2 |
Krat | Stress ratio |
R_feed Stress^2 |
|
| 1.10 | 6.26 | 39.15 | 1.10 | 5.13 | 26.27 | |
| 1.19 | 3.96 | 15.64 | 1.19 | 3.36 | 11.27 | |
| 1.41 | 2.55 | 6.52 | 1.41 | 2.28 | 5.20 | |
| 1.68 | 2.09 | 4.37 | 1.68 | 1.93 | 3.71 | |
| 2.00 | 1.86 | 3.47 | 2.00 | 1.75 | 3.06 | |
| 2.38 | 1.73 | 2.99 | 2.38 | 1.65 | 2.71 | |
| 2.83 | 1.64 | 2.70 | 2.83 | 1.58 | 2.50 | |
| 3.36 | 1.58 | 2.50 | 3.36 | 1.53 | 2.35 | |
| 4.00 | 1.54 | 2.36 | 4.00 | 1.50 | 2.25 | |
| 4.76 | 1.50 | 2.26 | 4.76 | 1.47 | 2.18 | |
| 5.66 | 1.48 | 2.19 | 5.66 | 1.46 | 2.12 | |
| 6.73 | 1.46 | 2.13 | 6.73 | 1.44 | 2.07 | |
| 8.00 | 1.44 | 2.09 | 8.00 | 1.43 | 2.04 |
If you use a CCS for the series element, the problem with over dissipating the series element and shunt element with voltage tolerance swings is greatly reduced.
A couple hints on zeners:
1. Look at the 1N5234B series transorbs. They behave like zeners at their test voltages. These parts use conduction through their leads for heatsinking. So you'll need metal surface area on each lead to cool them off.
2. Zeners above 6.2V get noisy rapidly as the voltage goes up. If you need a 12V zener that will be biased on, use two series 6.2V if you care about noise. (Note: You will care about noise.)3. Zeners below 5.1V don't regulate worth a hoot so don't use them.
IDEAS for Next Bits of this TEXT:
R series total = (B+ low line - Vout)/(I max load + I min for shunt to work)
Now check all the power losses at 110% to 120% of nominal for high line. If they are too high, raise the B+ or lower Vout.
To divide up “R series total”, I would use have of it in a CRC or CRCRC filter and use the other half to feed the shunt element. This is an equitable split from adding filtering and giving the regulator an impedance to work against. I am calling B+ the voltage at the first cap after the transformer rectifier diodes.
If you are using a three (or more) terminal device instead of a zener type device to do the regulation to ground, a resistor in the plate (drain) can be used to divert high line power from the regulating tube. This resistor can be bypassed with a capacitor for better high frequency performance, but degraded overload recovery.
The power loss situation with changes in line voltage can be improved by feeding the shunt element with a current source. Because the current source uses a series pass element, add some resistance (say 50% of the total drop at low line) in series with the current source to block the series pass’s parasitic capacitance. This again may require an increase in B+ or a decrease in the regulated voltage.
Another option with shunt regulators is shunt active filtering.
A shunt active filter is a shunt regulator that at DC only regulates its bias current, but at higher frequencies, the reference for the bias current is coupled to the output voltage so that it behaves like a shunt regulator. (Envision a SET output stage with the grid cap coupled to B+) For example:
Attach the tube’s plate to the output through a resistor to limit the plate power to a bit less than rated plate power at normal operating. I’d pick a bias point so that the resistor drops equals the plate to cathode drop. This resistor can be bypassed with a cheap capacitor for better high frequency performance, but degraded overload recovery. Pentode’s have high transconductance, so they'd be a good choice for the gain stage.
The bias current ideally should be equal to the output tube’s idle current in a SET. I think that 50% of the idle current is probably good enough.
Attach the Tubes’ cathode to ground with a biasing resistor. It is just a WAG, but I’d drop ¼ the output voltage across this resistor. This resistor should be bypassed with a decent capacitor for better high frequency performance, but degraded overload recovery. Except for the bypass caps, the circuit sort of looks like a standard output stage with a resistive plate load so far.
Make a resistive divider from the regulated voltage to ground with the tap attached to the tube’s grid. Bypass the top resistor with a decent capacitor that equals 1/(2*pi*20Hz*resistor to ground).
The regulated output should be capacitor
bypassed, but the cap can be smaller than a usual. I’d still use the
biggest cap I could fit and still buy a high quality cap. There will
also need to be resistance between the B+ and the regulated output.
Dropping 20% of B+ is a good starting point.
NEXT
Ways to cut temperature rise in pass elements.
Next
Link to article about super quiet shunt regulators from Didden.
First 2 Good points of many:
1. Optimized power loss in the CCS.
2. Superior 120 Hz rejection.
First 2 Bad points of many:
1. Possible poor high frequency noise rejection. (This can be
mostly fixed with a resistor in series with the CCS that drops 10% of B+
feeding the CCS.)
2. It is easy to under-estimate the headroom for the CCS and have
the CCS intermittently stop working. This leads to people blaming the
CCS instead of the design margin.
( New
2024 index page.)
_( Old 2003 index page.)
_( AMP Second index
page.)
( Fancy index page.)