Compact Amp Ideas
Ver. 2. This is another open notebook page that will be "rough" because I am short on time.
Caution: This page deals with untried circuits and high voltages.
Warning: High voltages can cause fatal and/ or serious damage and harm to your body.
Use the information here are your own risk.


The  Basic  Stock  Amplifier
18-May-04 last update

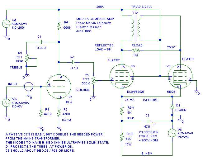
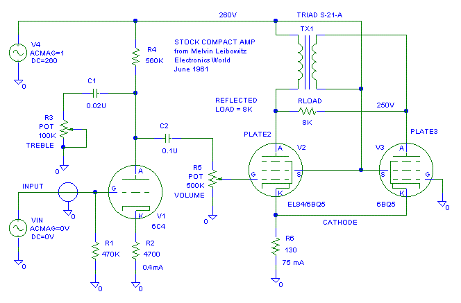
Several people are sending me questions about the Compact Amp by Melvin Leibowitz (Electronics World, June 1961.) I have redrawn the circuit and I am showing it below. Usually when more than a two people are asking me reasonable questions about the same thing, I'll consider putting up a web page about the topic to share any ideas I have..

One of the aspects of this amp is that it has a very high output impedance because it is a pentode output with no feedback. If it is driving a single voice coil speaker, we're in good shape. If we have a speaker with crossovers, we're toast. The speaker's input impedance swings will cause major frequency response issues.

Note:
Some studies have shown current fed speakers have lower distortion than voltage fed speakers, current fed speakers just have a few issues at the low frequency resonance points. One issue is that the amps driving the speakers tend to voltage clip easily.


One thing this amp could use is a CCS for R6. Differential amplifiers (long tail pairs) need a fairly high impedance on the cathode to ground connection to keep the distortion under control. Lets discuss a CCS for R6 first.


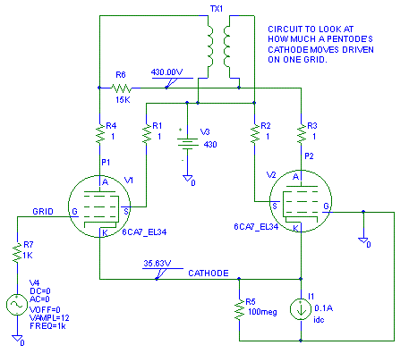
What  is  the  Cathode  Voltage  Doing?
19-May-04 last update

I pulled the model of an EL34 from Duncan Amps to model what the cathode voltage does when driven in a Compact Amp style circuit.

The cathode voltage moves up about 18% and down about 13% when the plates are driven into clipping. This tells us a CCS on the cathode will need about +/- 20% voltage compliance.
Note: For best power efficiency, I(R3) Green and I(R4) Red would have the same amplitude.

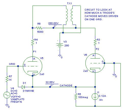
Lets do the same experiment on a 2A3.

Wow. On a triode the cathode moves nearly +/- 100% This makes a CCS design even harder for a triode than for a Pentode because it has to work NICELY to nearly zero voltage across the CCS.

From the PSPICE model we see that the 2A3 has 33V on the cathode. With 33V across the CCS at 0.12A it will dissipate 4 watts.

From the 2A3 data sheet, the cathode should have been at 44V so the dissipation would be 5.3W. This discrepancy isn't too surprising in a triode model.

If we will be using a solid state CCS, we'll have to keep an eye on the temperature rise of the pass transistor. A transistor dissipating 4 to 6 W requires serious heatsinking. . . remember that a TO-220 with no heatsink is only good for about 0.5W and when Transistor manufacture say the part is good for 20W, they mean on a refrigerated copper heatsink.

We'll have to use a CCS with a low voltage drop across it. This is because the cathode is dropping down to 8.5V. If we cascode the CCS for higher output impedance, we increase the risk of clipping or will require a fancier CCS.


CCSs  for  Long Tail  Pairs
21-May-04 last update
Passive  CCS
A long tail pair shouldn't be sensitive as the plate of a tube to the output impedance of a CCS. Let's use this to our advantage and just use brute force to make the CCS. Sometimes brute force can be an effective tool.

A brute force Passive CCS: High volts and a large HOT resistor.

This technically isn't a true CCS, but it can work about as good as a solid state CCS on a long tail pair. Instead of running R6 to ground to bias the tubes, we run it to a voltage equal to the negative of B+. This "Passive CCS" means the HV winding of the mains transformer has to put out twice the current and you'll need a duplicate of the positive  B+ capacitor bank to generate B_NEG. C3 and R6B provide the extra filtering we'll need to make the passive CCS quiet.

R6A + R6B = [V_cathode - B_NEG]/ I_Tail = [10V - (-260)]/ 0.075A = 3.6K.
Use about 20% of the needed resistance for R6B and 80% for R6A.
D1 is needed to protect the tubes at power up. Without D1, the tube are likely to do the "Arcy Sparky" dance from being over voltaged.

Active   CCS
Lets save some power and go active on the CCS. I haven't built the CCSs below, but I've made enough CCSs to believe the circuits shown will work pretty good. The CCS below is not cascoded in order to allow as low a drop-out voltage as possible. A cascode would raise the drop out voltage by about 7 volts.

Here is an example of a "protected" solid state CCS that should work good for this application:

In ver 1A and ver 2A I added D3 and D4 for better arc protection. There is enough drain to source capacitance in M1 to damage the gate when there is an arc. D1, D3 and D4 work in concert to protect M1 and Q1. At light load currents the capacitance of these diodes makes a theoretical dip in the output impedance at 10 MHz. A 510 ohm resistor across D4 eliminates this dip. I don't know if it is a problem, but I'm telling what the fix is before you look. A fast diode for D3, D4 will recover from the arc faster than a 1N400x diode.


In the example above there will be 45V * 0.12A = 5.4W lost in the CCS not counting R4 and R5.

5.8 ohm * .12A^2 = 80 mW in R1 and R2.
(45V - 1.4V)^2/ 960 = 1.98W in R3
(45V - 1.4V) * (0.12A - (45 - 1.4V)/960) = 43.6V * (0.12 - .0454A) = 3.25W in M1
(260V/2)^2 / 47K = 0.36W in R4 and in R5. (Use 1W resistors)
I should note here, that with the DN2540 and other depletion mode FETs, you can not add R3 across the FET to reduce the power dissipation in M1. Adding R3 with the DN2540 messed up it's performance.

Another note: I am starting to like the IRFIBC30 over the IRFBC30. The newer isolated package is much more rugged mechanically than the old isolated packages. An isolate package still needs a thermal insulator under it (Don't use a " dry mount"). The magic of the isolated package is much harder to get shorts through the screw hole. The number of failures I've seen from the TO-220 tab to the mounting screw is scary. The "I" package fixes that. The down side is the "I" package has a much higher thermal resistance junction to case than the standard TO-220 package. This leads to a higher temperature rise for the same power dissipation.


2A3 CCS'd  Long Tail  Pair Example
21-May-04 last update
OK, use that circuit in a sentence. . . (That's humor folks.) Here is what the conversion looks on a PP 2A3 like:

I had to attenuate the voltage to the CCS circuit to get the same voltage on the load as the resistor biased version. Here's what a couple critical voltages look like. P1 to P2 is the voltage on the load (speaker.) Notice that the CCS'd circuit has less distortion and a bit more gain.

Here's the Fourier of the load voltages. Notice that the CCS'd version is much cleaner at the higher harmonics where our ears are more sensitive to distortion.


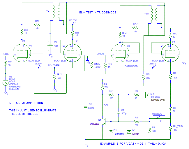
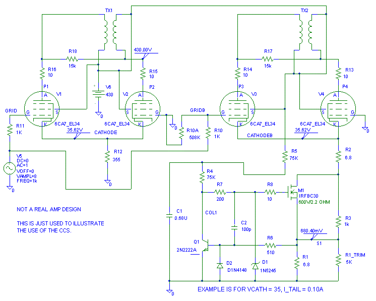
EL34 C4S'd  Long Tail  Pair Example
21-May-04 last update

I just made up the 20W idle bias point and arbitrarily picked a class A load for the EL34. This is what the test circuit looks like.

The models shows that the cathodes and plates look amazingly clean with resistor or CCS bias.

The CCS doesn't seem to help as much as it did with the 2A3. Interesting. In Gary Pimm's pentode circuit, the CCS on the cathodes worked magic. I'm not sure what I am missing in this model. We're 95% sure the CCS should help, but the model doesn't predict much help from the CCS. The 2nd harmonic shows an improvement shouldn't be very audible.

What's  up with  the  too  good  to  be  true  numbers?
22-May-04 last update

These pentode numbers look too good to be true, so I wired the pentode model up as a triode to get this circuit.

The voltages again look very very good. EXCEPT, tube V2 isn't doing anything to help drive the load. V1 is doing all the work. V2's buddy (V4) with the CCS on the "tail" is carrying it's fair share of the load. I'm not sure what is going on here.

I cranked the input from 40V to 60V to show that the Resistor fed unit goes into premature clipping.

STATUS: Confused.

The EL34 model used from the Duncan Amps page was 6ca7.inc  V3 23/01/2004

If I work on this at a later date, I'll update the page if I learn anything new. The main purpose for this page has been accomplished: Show a CCS for a Compact amp.


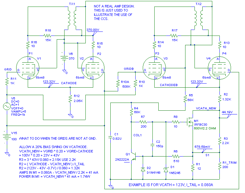
DC  Coupled  Long Tail  Pair with  CCS Example
22-May-04 last update

OK, how do we bias up the CCS if the driver is DC coupled to the output tube? If the driver is DC coupled to the output tube, the power loss in the CCS goes through the roof. The following is an example of how handle this.

Here's the distortion plot just for kicks. Unfortunately at this point, I don't fully trust the grid-cathode Pentode model I'm using in PSpice so there is a chance this curve is better than what a real circuit can do.


CCS ver 2A, two port Example
24-May-04 last update

This is a slightly more complex CCS, but this one does not require bias from B+. C2 must be larger than version 1. Again it's untried, but I've done similar CCSs with success. The voltage on V_cathode must be greater than 9V (OK, 8V in a pinch) and the tail current must be large than 10 mA or the circuit will need serious retuning. You can operate below these values with a similar circuit, but you'd be better off using Ver 1 for Vcath < 9V.

Adding Q4 improves the performance of both Ver 1 and Ver 2. Q4 and R12 is why C2 needs to be a little bigger in Ver 2 than in Ver 1. You can use Q4 and R12 in version 1 if you make C2 bigger.

That's all for now. More to come when time permits.


OK, A Simple  CCS
27-May-04 last update

This one isn't protected and isn't low voltage drop (works to about 9V), but it is simple. Again it is not cascoded in order to keep the drop out voltage as low as possible.

Because we can ground reference the CCS, we can use the B+ to make 12V to run the CCS instead of using a 12V battery that drifts as it ages over a couple years. Besides bypassing D1 and D2, C1 provides about a 1 second turn-on delay and about a 5 second slow ramp up of the CCS current.

R2 = 8.4V/ I_Tail
R3 = (B+ - 12.2V)/1 mA = 1000 * (B+ - 12.2V)
Don't forget to put a heatsink on M1!

If you can, put a 15V zener (1N5245) from gate to source on the FET for a bit of protection.

I've recently built a version of this CCS for a different amp. It works great. See the link for the schematic.  CCS for K-12M push pull pentode pair.


Partial  list of Cautions
22-May-04 last update

1. CCSs on both on the cathode of a long tail pair and on the plates at the same time are a bear to get balanced so it operates nicely. I've got a circuit in mind to fix this. I'll put it on this page when it looks viable.

2. Always unplug your unit, discharge the caps, measure the capacitor voltages (DC) before touching the unit.

3. Install at least two bleeder resistors on each power supply rail. These will keep the capacitor's dielectric adsorption from recharging the capacitors and give you a nasty shock.

4. GFCI's won't protect you if you get across the secondary side of the transformer.

5. All exposed metal has to be attached to safety ground. I've been shocked by a 115V wire that came loose and hit a floating chassis. I read the person who didn't ground the chassis the riot act.

6. Circuit have to be laid out for the bandwidth of the part you are using, not the bandwidth of the circuit. FETs have gain out to the FM band, so short leads are needed to make them behave.

7. Cascoding a CCS will raise it's output impedance. The down sides to Cascoding are an increased chance of RF and/ or audio oscillations and a larger minimum voltage drop across the CCS.

.
First edition 18-May-04 Last change 12-Nov-04
CCS ver 1A/ 2A added diodes D3, D4 for better arc protection.
I don't change the update date on individual sections for minor corrections. I only change the date  for content changes.. 

.

  ( New 2024 index page.)      _( Old 2003 index page.)

_( AMP Second index page.)     ( Fancy index page.)       

.